0
ADS1220
  • ADS1220
  • ADS1220
  • ADS1220

ADS1220

ACTIVE

24-bit, 2-kSPS, four-channel, low-power, delta-sigma ADC with PGA, VREF, SPI and two IDACs

Texas Instruments ADS1220 Product Info

1 April 2026 0

Parameters

Resolution (Bits)

24

Sample rate (max) (ksps)

2

Number of input channels

4

Interface type

SPI

Architecture

Delta-Sigma

Input type

Differential, Single-ended

Multichannel configuration

Multiplexed

Rating

Catalog

Reference mode

External, Internal, Supply

Input voltage range (max) (V)

2.85, 5.6

Input voltage range (min) (V)

-2.85, 0

Features

50/60 Hz Rejection, Excitation Current Sources (iDACs), Oscillator, PGA, Temp Sensor

Operating temperature range (°C)

-40 to 125

Power consumption (typ) (mW)

1.4

Analog supply voltage (min) (V)

2.3

Analog supply voltage (max) (V)

5.5

Digital supply (min) (V)

2.3

Digital supply (max) (V)

5.5

Package

TSSOP (PW)-16-32 mm² 5 x 6.4

Features

  • Low Current Consumption:
    As Low as 120 µA (typ) in Duty-Cycle Mode
  • Wide Supply Range: 2.3 V to 5.5 V
  • Programmable Gain: 1 V/V to 128 V/V
  • Programmable Data Rates: Up to 2 kSPS
  • Up to 20-Bits Effective Resolution
  • Simultaneous 50-Hz and 60-Hz Rejection at
    20 SPS with Single-Cycle Settling Digital Filter
  • Two Differential or Four Single-Ended Inputs
  • Dual Matched Programmable Current Sources:
    10 µA to 1.5 mA
  • Internal 2.048-V Reference: 5 ppm/°C (typ) Drift
  • Internal 2% Accurate Oscillator
  • Internal Temperature Sensor:
    0.5°C (typ) Accuracy
  • SPI-Compatible Interface (Mode 1)
  • Package: 3.5-mm × 3.5-mm × 0.9-mm VQFN
  • Low Current Consumption:
    As Low as 120 µA (typ) in Duty-Cycle Mode
  • Wide Supply Range: 2.3 V to 5.5 V
  • Programmable Gain: 1 V/V to 128 V/V
  • Programmable Data Rates: Up to 2 kSPS
  • Up to 20-Bits Effective Resolution
  • Simultaneous 50-Hz and 60-Hz Rejection at
    20 SPS with Single-Cycle Settling Digital Filter
  • Two Differential or Four Single-Ended Inputs
  • Dual Matched Programmable Current Sources:
    10 µA to 1.5 mA
  • Internal 2.048-V Reference: 5 ppm/°C (typ) Drift
  • Internal 2% Accurate Oscillator
  • Internal Temperature Sensor:
    0.5°C (typ) Accuracy
  • SPI-Compatible Interface (Mode 1)
  • Package: 3.5-mm × 3.5-mm × 0.9-mm VQFN

Description

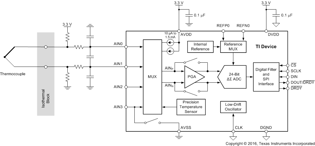
The ADS1220 is a precision, 24-bit, analog-to-digital converter (ADC) that offers many integrated features to reduce system cost and component count in applications measuring small sensor signals. The device features two differential or four single-ended inputs through a flexible input multiplexer (MUX), a low-noise, programmable gain amplifier (PGA), two programmable excitation current sources, a voltage reference, an oscillator, a low-side switch, and a precision temperature sensor.

The device can perform conversions at data rates up to 2000 samples-per-second (SPS) with single-cycle settling. At 20 SPS, the digital filter offers simultaneous 50-Hz and 60-Hz rejection for noisy industrial applications. The internal PGA offers gains up to 128 V/V. This PGA makes the ADS1220 ideally-suited for applications measuring small sensor signals, such as resistance temperature detectors (RTDs), thermocouples, thermistors, and resistive bridge sensors. The device supports measurements of pseudo- or fully-differential signals when using the PGA. Alternatively, the device can be configured to bypass the internal PGA while still providing high input impedance and gains up to 4 V/V, allowing for single-ended measurements.

Power consumption is as low as 120 µA when operating in duty-cycle mode with the PGA disabled. The ADS1220 is offered in a leadless VQFN-16 or a TSSOP-16 package and is specified over a temperature range of –40°C to +125°C.

The ADS1220 is a precision, 24-bit, analog-to-digital converter (ADC) that offers many integrated features to reduce system cost and component count in applications measuring small sensor signals. The device features two differential or four single-ended inputs through a flexible input multiplexer (MUX), a low-noise, programmable gain amplifier (PGA), two programmable excitation current sources, a voltage reference, an oscillator, a low-side switch, and a precision temperature sensor.

The device can perform conversions at data rates up to 2000 samples-per-second (SPS) with single-cycle settling. At 20 SPS, the digital filter offers simultaneous 50-Hz and 60-Hz rejection for noisy industrial applications. The internal PGA offers gains up to 128 V/V. This PGA makes the ADS1220 ideally-suited for applications measuring small sensor signals, such as resistance temperature detectors (RTDs), thermocouples, thermistors, and resistive bridge sensors. The device supports measurements of pseudo- or fully-differential signals when using the PGA. Alternatively, the device can be configured to bypass the internal PGA while still providing high input impedance and gains up to 4 V/V, allowing for single-ended measurements.

Power consumption is as low as 120 µA when operating in duty-cycle mode with the PGA disabled. The ADS1220 is offered in a leadless VQFN-16 or a TSSOP-16 package and is specified over a temperature range of –40°C to +125°C.

Subscribe to Welllinkchips !
Your Name
* Email
Submit a request