0
ADS1119
  • ADS1119
  • ADS1119
  • ADS1119

ADS1119

ACTIVE

16-bit, 1kSPS, 4-ch general-purpose delta-sigma ADC with I2C interface and external Vref inputs

Texas Instruments ADS1119 Product Info

1 April 2026 0

Parameters

Resolution (Bits)

16

Sample rate (max) (ksps)

1

Number of input channels

4

Interface type

I2C

Architecture

Delta-Sigma

Input type

Differential, Single-ended

Multichannel configuration

Multiplexed

Rating

Catalog

Reference mode

External, Internal

Input voltage range (max) (V)

5.5

Input voltage range (min) (V)

0

Features

50/60 Hz Rejection, Oscillator, PGA

Operating temperature range (°C)

-40 to 125

Power consumption (typ) (mW)

1

Analog supply voltage (min) (V)

2.3

Analog supply voltage (max) (V)

5.5

Digital supply (min) (V)

2.3

Digital supply (max) (V)

5.5

Package

TSSOP (PW)-16-32 mm² 5 x 6.4

Features

  • Easy to Use With Only One Register to Program
  • Current Consumption as Low as 315 µA (typ)
  • Wide Supply Range: 2.3 V to 5.5 V
  • Rail-to-Rail Input Buffers to Achieve High Input Impedance
  • Programmable Gains: 1 and 4
  • Programmable Data Rates: Up to 1 kSPS
  • 16-Bit, Noise-Free Resolution at 20 SPS
  • Simultaneous 50-Hz and 60-Hz Rejection at 20 SPS With Single-Cycle Settling Digital Filter
  • Two Differential or Four Single-Ended Inputs
  • Internal 2.048-V Reference: 5 ppm/°C (typ) Drift
  • Internal 2% Accurate Oscillator
  • I2C-Compatible Interface
  • Supported I2C Bus Speed Modes:
    Standard-Mode, Fast-Mode, Fast-Mode Plus
  • 16 Pin-Configurable I2C Addresses
  • Package: 3.0-mm × 3.0-mm × 0.75-mm WQFN
  • Easy to Use With Only One Register to Program
  • Current Consumption as Low as 315 µA (typ)
  • Wide Supply Range: 2.3 V to 5.5 V
  • Rail-to-Rail Input Buffers to Achieve High Input Impedance
  • Programmable Gains: 1 and 4
  • Programmable Data Rates: Up to 1 kSPS
  • 16-Bit, Noise-Free Resolution at 20 SPS
  • Simultaneous 50-Hz and 60-Hz Rejection at 20 SPS With Single-Cycle Settling Digital Filter
  • Two Differential or Four Single-Ended Inputs
  • Internal 2.048-V Reference: 5 ppm/°C (typ) Drift
  • Internal 2% Accurate Oscillator
  • I2C-Compatible Interface
  • Supported I2C Bus Speed Modes:
    Standard-Mode, Fast-Mode, Fast-Mode Plus
  • 16 Pin-Configurable I2C Addresses
  • Package: 3.0-mm × 3.0-mm × 0.75-mm WQFN

Description

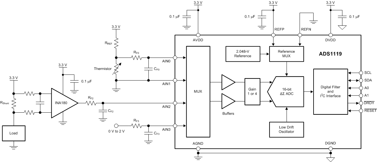
The ADS1119 is a precision, 16-bit, analog-to-digital converter (ADC) that includes all features necessary to implement the most common system monitoring functions, such as supply voltage, current, and temperature monitoring. The device features two differential or four single-ended inputs through a flexible input multiplexer (MUX), rail-to-rail input buffers, a programmable gain stage, a voltage reference, and an oscillator.

The device includes buffers that allow high-impedance sources to be directly connected to the device. A gain stage follows the buffers which provides selectable gains of 1 and 4. The ADS1119 can perform conversions at data rates as high as 1000 samples per second (SPS) with single-cycle settling. At 20 SPS, the digital filter offers simultaneous 50-Hz and 60-Hz rejection for noisy industrial applications.

The ADS1119 features a 2-wire, I2C-compatible interface that supports I2C bus speeds up to 1 Mbps. 16 different I2C addresses can be selected for the device via two address pins.

The ADS1119 is offered in a leadless 16-pin WQFN or a 16-pin TSSOP package and is specified over a temperature range of –40°C to +125°C.

The ADS1119 is a precision, 16-bit, analog-to-digital converter (ADC) that includes all features necessary to implement the most common system monitoring functions, such as supply voltage, current, and temperature monitoring. The device features two differential or four single-ended inputs through a flexible input multiplexer (MUX), rail-to-rail input buffers, a programmable gain stage, a voltage reference, and an oscillator.

The device includes buffers that allow high-impedance sources to be directly connected to the device. A gain stage follows the buffers which provides selectable gains of 1 and 4. The ADS1119 can perform conversions at data rates as high as 1000 samples per second (SPS) with single-cycle settling. At 20 SPS, the digital filter offers simultaneous 50-Hz and 60-Hz rejection for noisy industrial applications.

The ADS1119 features a 2-wire, I2C-compatible interface that supports I2C bus speeds up to 1 Mbps. 16 different I2C addresses can be selected for the device via two address pins.

The ADS1119 is offered in a leadless 16-pin WQFN or a 16-pin TSSOP package and is specified over a temperature range of –40°C to +125°C.

Subscribe to Welllinkchips !
Your Name
* Email
Submit a request