0
MAX9993
  • MAX9993

MAX9993

LAST TIME BUY

High-Linearity 1700MHz to 2200MHz Down-Conversion Mixer with LO Buffer/Switch Lowest Noise, Highest Linearity, 1700MHz to 2200MHz SiGe Downconversion Mixer for Base Stations

Analog Devices MAX9993 Product Info

10 February 2026 9

Features

  • +23.5dBm Input IIP3
  • 1700MHz to 2200MHz RF Frequency Range
  • 40MHz to 350MHz IF Frequency Range
  • 1400MHz to 2000MHz LO Frequency Range
  • 8.5dB Conversion Gain
  • 9.5dB Noise Figure
  • Integrated LO Buffer
  • Switch-Selectable (SPDT), Two LO Inputs
  • Low 0 to +6dBm LO Drive
  • 40dB LO1-to-LO2 Isolation

Part details & applications

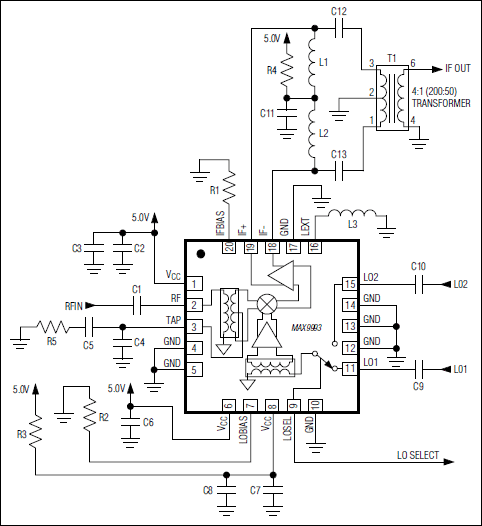
The MAX9993 high-linearity down-conversion mixer provides 8.5dB of gain, +23.5dBm IIP3, and 9.5dB noise figure for UMTS, DCS, and PCS base-station applications.

The MAX9993 integrates baluns in the RF and LO ports, a dual-input LO selectable switch, an LO buffer, a double-balanced mixer, and a differential IF output amplifier. The MAX9993 requires a typical LO drive of +3dBm, and supply current is guaranteed to below 230mA.

The MAX9993 is available in a compact 20-pin thin QFN package (5mm x 5mm) with an exposed pad. Electrical performance is guaranteed over the extended -40°C to +85°C temperature range.

The MAX9993 EV kit is available; contact the factory for more information.

Applications

  • DCS1800 and EDGE Base Stations
  • Military Systems
  • PCS1900 Base Stations
  • Point-to-Point Microwave Systems
  • Private Mobile Radios (PMRs)
  • UMTS and 3G Base Stations
  • Wireless Local Loop (WLL)

Subscribe to Welllinkchips !
Your Name
* Email
Submit a request