0
MAX9986
  • MAX9986

MAX9986

LAST TIME BUY

SiGe High-Linearity, 815MHz to 995MHz Downconversion Mixer with LO Buffer/Switch Lowest Noise, Highest Linearity 1GHz SiGe Mixer for 2.5G and 3G Base Stations

Analog Devices MAX9986 Product Info

10 February 2026 8

Features

  • 815MHz to 995MHz RF Frequency Range
  • 960MHz to 1180MHz LO Frequency Range (MAX9986)
  • 570MHz to 850MHz LO Frequency Range (MAX9984)
  • 50MHz to 250MHz IF Frequency Range
  • 10dB Conversion Gain
  • +23.6dBm Input IP3
  • +12dBm Input 1dB Compression Point
  • 9.3dB Noise Figure
  • 67dBc 2LO-2RF Spurious Rejection at PRF = -10dBm
  • Integrated LO Buffer
  • Integrated RF and LO Baluns for Single-Ended Inputs
  • Low -3dBm to +3dBm LO Drive
  • Built-In SPDT LO Switch with 49dB LO1 to LO2 Isolation and 50ns Switching Time
  • Pin Compatible with MAX9994/MAX9996 1700MHz to 2200MHz Mixers
  • Functionally Compatible with MAX9993
  • External Current-Setting Resistors Provide Option for Operating Mixer in Reduced Power/Reduced Performance Mode
  • Lead-Free Package Available

Part details & applications

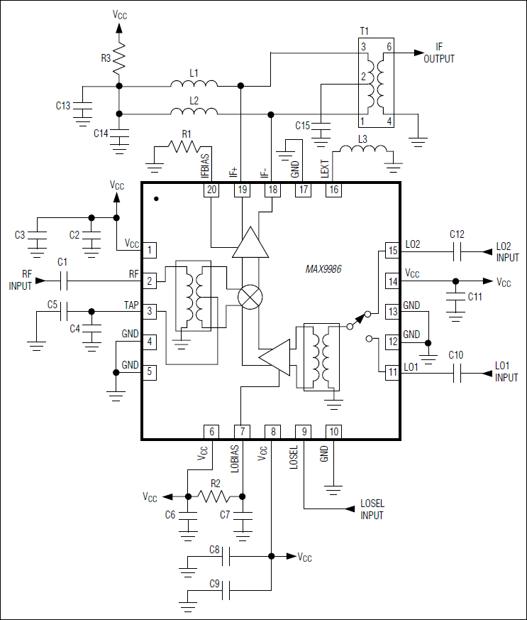
The MAX9986 high-linearity downconversion mixer provides 10dB gain, +23.6dBm IIP3, and 9.3dB NF for 815MHz to 995MHz base-station receiver applications. With a 960MHz to 1180MHz LO frequency range, this particular mixer is ideal for high-side LO injection receiver architectures. Low-side LO injection is supported by the MAX9984, which is pin-for-pin and functionally compatible with the MAX9986.

In addition to offering excellent linearity and noise performance, the MAX9986 also yields a high level of component integration. This device includes a double-balanced passive mixer core, an IF amplifier, a dual-input LO selectable switch, and an LO buffer. On-chip baluns are also integrated to allow for single-ended RF and LO inputs. The MAX9986 requires a nominal LO drive of 0dBm, and supply current is guaranteed to be below 265mA.

The MAX9984/MAX9986 are pin compatible with the MAX9994/MAX9996 1700MHz to 2200MHz mixers, making this entire family of downconverters ideal for applications where a common PC board layout is used for both frequency bands. The MAX9986 is also functionally compatible with the MAX9993.

The MAX9986 is available in a compact, 20-pin, thin QFN package (5mm x 5mm) with an exposed paddle. Electrical performance is guaranteed over the extended -40°C to +85°C temperature range.

Applications

  • 850MHz WCDMA Base Stations
  • cdmaOne™ and cdma2000® Base Stations
  • Digital and Spread-Spectrum Communication Systems
  • Fixed Broadband Wireless Access
  • GSM 850/GSM 900 2G and 2.5G EDGE Base Stations
  • iDEN® Base Stations
  • Microwave Links
  • Military Systems
  • Predistortion Receivers
  • Private Mobile Radios (PMRs)
  • Wireless Local Loop (WLL)

Subscribe to Welllinkchips !
Your Name
* Email
Submit a request