0
MAX8719
  • MAX8719

MAX8719

PRODUCTION

High-Voltage, Low-Power Linear Regulators for Notebook Computers High-Voltage, Low-Power Linear Regulators for Notebook Computers

Analog Devices MAX8719 Product Info

10 February 2026 6

Features

  • 4V to 28V Input Range
  • 18µA Quiescent Supply Current
  • <3µA Shutdown Supply Current
  • 100mA Output Current
  • 3.3V or 5V, Pin-Selectable Output (MAX8718)
  • Adjustable 1.24V to 28V Output (MAX8719)
  • ±2% Output Accuracy
  • Thermal-Overload Protection
  • Delayed Power-Good Output
  • Thermally Enhanced 8-Pin TDFN Package
  • Part details & applications

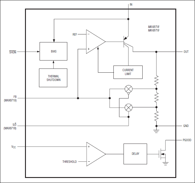
    The MAX8718/MAX8719 are micropower, 8-pin TDFN linear regulators that supply always-on, keep-alive power to CMOS RAM, real-time clocks (RTC), and microcontrollers in systems with high-voltage batteries. The circuits consist of a 100mA linear regulator and a power-good comparator (PGOOD) with fixed-output delay. Key features include wide input voltage range, low-dropout voltage, and low-quiescent supply current.

    Despite a miserly 25µA (max) no-load quiescent current, the MAX8718/MAX8719 have good line- and loadtransient response and excellent AC power-supply rejection. They provide a clean fixed 5V or 3.3V output (MAX8718), or an adjustable 1.24V to 28V output (MAX8719), even when subjected to fast supply-voltage changes that occur during the switchover from battery to AC-adapter input power. The space-saving TDFN package has excellent thermal characteristics and tolerates up to 1951mW of power dissipation. Internal foldback current limiting and thermal shutdown protect the regulator from overload and thermal faults.

    In addition to the main notebook-computer application, these devices are useful in other low-power, high-voltage applications (4V < VIN < 28V) such as smart batteries, current control loops, telecom emergency power, and housekeeping power for off-line supplies.

    The MAX8718/MAX8719 are available in a thermally enhanced 3mm x 3mm, 8-lead TDFN package.

    Applications

    • Battery-Powered Systems
    • CMOS/RTC Backup Power
    • Microcontroller Power
    • Notebook Computers
    • PDAs and Handy-Terminals
    • Smart Battery Packs/Chargers

    Subscribe to Welllinkchips !
    Your Name
    * Email
    Submit a request