0
MAX8668
  • MAX8668

MAX8668

PRODUCTION

1.5MHz Dual Step-Down DC-DC Converters with Dual LDOs and Individual Enables Save Power and Board Space Using the Industry's First Dual Step-Down DC-DC Converters with Dual Low-Input LDOs

Analog Devices MAX8668 Product Info

10 February 2026 6

Features

  • Tiny, Thin QFN 3mm x 3mm Package
  • Individual Enables
  • Step-Down Converters
    • 600mA Guaranteed Output Current on OUT1
    • 1200mA Guaranteed Output Current on OUT2
    • Tiny Size 2.2µH Chip Inductor (0805)
    • Output Voltage from 0.6V to 3.3V (MAX8668)
    • Ultra-Fast Line and Load Transients
    • Low 25µA Supply Current Each
  • LDOs
    • 300mA Guaranteed
    • Low 1.7V Minimum Supply Voltage
    • Low Output Noise

Part details & applications

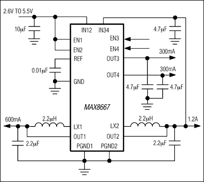
The MAX8667/MAX8668 dual step-down converters with dual low-dropout (LDO) linear regulators are intended to power low-voltage microprocessors or DSPs in portable devices. They feature high efficiency with small external component size. The step-down converters are adjustable from 0.6V to 3.3V (MAX8668) or factory preset (MAX8667) with guaranteed output current of 600mA for OUT1 and 1200mA for OUT2. The 1.5MHz hysteretic-PWM control scheme allows for tiny external components and reduces no-load operating current to 100µA with all outputs enabled. Dual low-quiescent-current, low-noise LDOs operate down to 1.7V supply voltage. The MAX8667/MAX8668 have individual enables for each output, maximizing flexibility.

The MAX8667/MAX8668 are available in the space-saving, 3mm x 3mm, 16-pin thin QFN package.

Applications

  • Cell Phones/Smartphones
  • Digital Cameras, Camcorders
  • Handheld Instruments
  • PCMCIA Cards
  • PDA and Palmtop Computers
  • Portable MP3 and DVD Players

Subscribe to Welllinkchips !
Your Name
* Email
Submit a request