0
MAX17435
  • MAX17435

MAX17435

PRODUCTION

High-Frequency, Low-Cost SMBus Battery Chargers Low-Cost SMBus Chargers Deliver Up to 7A Charge Current

Analog Devices MAX17435 Product Info

10 February 2026 8

Features

  • Low-Cost SMBus Charger
  • High Switching Frequency (0.85MHz, 0.5MHz)
  • Internal Boost Switches
  • SMBus-Programmable Charge Voltage, Input Current Limit, Charge Current, Relearn Voltage, and Digital IINP Readback
  • Single-Point Compensation
  • Automatic Selection of System Power Source
    • Adapter n-channel MOSFETs Driven by an Internal Dedicated Charge Pump
    • Adapter Soft-Start
  • ±0.4% Accurate Charge Voltage
  • ±2.5% Accurate Input Current Limiting
  • ±3% Accurate Charge Current
  • Monitor Outputs for
    • AC Adapter Current (±2% Accuracy)
    • Battery Discharge Current (±2% Accuracy)
    • AC Adapter Presence
  • AC Adapter Overvoltage Protection
  • 11-Bit Battery Voltage Setting
  • 6-Bit, Charge-Current Setting/Input Current Setting
  • Improved IINP Accuracy at Low Input Current

Part details & applications

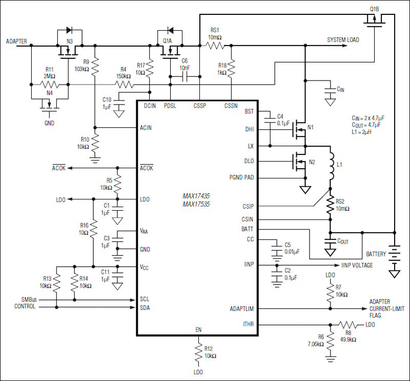
The MAX17435/MAX17535 integrated multichemistry battery chargers IC simplify construction of accurate and efficient chargers. The MAX17435/MAX17535 provide SMBus™-programmable charge current, charge voltage, input current limit, relearn voltage, and digital readback of the IINP voltage. The MAX17435/MAX17535 utilize a charge pump to control the adapter selection n-channel MOSFETs when the adapter is present. When the adapter is absent, the charge pump is shut down and a p-channel MOSFET selects the battery.

The MAX17435/MAX17535 provide up to 7A of charge current to 2, 3, or 4 lithium-ion (Li+) cells in series. The charge current, and input current-limit sense amplifiers have low offset errors and can use 10mΩ sense resistors. The MAX17435/MAX17535 fixed-inductor ripple architecture significantly reduces component size and circuit cost.

The MAX17435/MAX17535 provide a digital output that indicates the presence of the adapter, an analog output that indicates the adapter or battery current, depending upon the presence or absence of the adapter, and a digital output that indicates when the adapter current exceeds a user-defined threshold.

The MAX17435 switches at 850kHz, and the MAX17535 switches at 500kHz.

The MAX17435/MAX17535 are available in a small, 4mm x 4mm x 0.75mm 24-pin, lead-free QFN package. An evaluation kit is available.

Applications

  • 2- to 4-Li+ Cell Battery-Powered Devices
  • Notebook Computers
  • PDAs and Mobile Communicators

Subscribe to Welllinkchips !
Your Name
* Email
Submit a request