0
MAX712
  • MAX712

MAX712

PRODUCTION

NiCd/NiMH Battery Fast-Charge Controllers Charges 1-16 Series Cells at Rates Up to 4C

Analog Devices MAX712 Product Info

10 February 2026 10

Features

  • Fast-Charge NiMH or NiCd Batteries
  • Voltage Slope, Temperature, and Timer Fast-Charge Cutoff
  • Charge 1 to 16 Series Cells
  • Supply Battery's Load While Charging (Linear Mode)
  • Fast Charge from C/4 to 4C Rate
  • C/16 Trickle-Charge Rate
  • Automatically Switch from Fast to Trickle Charge
  • Linear Mode Power Control
  • 5µA (max) Drain on Battery when Not Charging
  • 5V Shunt Regulator Powers External Logic

Part details & applications

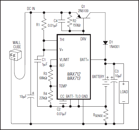
The MAX712/MAX713 fast-charge Nickel Metal Hydride (NiMH) and Nickel Cadmium (NiCd) batteries from a DC source at least 1.5V higher than the maximum battery voltage. 1 to 16 series cells can be charged at rates up to 4C. A voltage-slope detecting analog-to-digital converter, timer, and temperature window comparator determine charge completion. The MAX712/MAX713 are powered by the DC source via an on-board +5V shunt regulator. They draw a maximum of 5µA from the battery when not charging. A low-side current-sense resistor allows the battery charge current to be regulated while still supplying power to the battery's load.

The MAX712 terminates fast charge by detecting zero voltage slope, while the MAX713 uses a negative voltage-slope detection scheme. Both parts come in 16-pin DIP and SO packages. An external power PNP transistor, blocking diode, three resistors, and three capacitors are the only required external components.

The evaluation kit is available: Order the MAX712EVKIT-DIP for quick evaluations of the linear charger.

Applications

  • Cellular Phones
  • Cordless Phones
  • Handy-Terminals
  • Laptop, Notebook, and Palmtop Computers
  • Portable Stereos

Subscribe to Welllinkchips !
Your Name
* Email
Submit a request