0
MAX6741
  • MAX6741

MAX6741

PRODUCTION

Low-Power Dual-/Triple-Voltage SC70 µP Supervisory Circuits Low-Power, Dual-/Triple-Voltage SC70 µP Supervisory Circuits are Ideal for Portable Equipment

Analog Devices MAX6741 Product Info

10 February 2026 6

Features

  • Dual-/Triple-Supply Reset Voltage Monitors
  • Precision Factory-Set Reset Thresholds for Monitoring from 0.9V to 5.0V
  • Adjustable Reset Input Down to 0.488V
  • 150ms and 1200ms (min) Reset Timeout Period Options
  • VCC1 Power-OK Output for Power-Supply Sequencing Applications (MAX6741/MAX6744)
  • Power-Fail Input/Power-Fail Output (MAX6742/MAX6745)
  • 6µA Supply Current
  • Tiny SC70 Package
  • Part details & applications

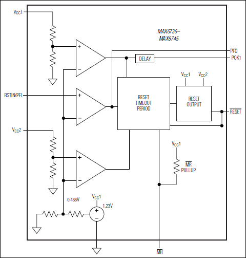
    The MAX6736–MAX6745 are low-power dual-/triple-voltage microprocessor (µP) supervisors. These devices assert a reset if any monitored supply falls below its factory-trimmed or adjustable threshold and maintain reset for a minimum timeout period after all supplies rise above their thresholds. The integrated dual/triple supervisory circuits significantly reduce size and power compared to separate ICs or discrete components. The low supply current of 6µA makes these devices ideal for portable equipment.

    The MAX6736/MAX6737 are dual fixed-voltage µP supervisors with a manual reset input. The MAX6738/MAX6739 have one fixed and one adjustable reset threshold and a manual reset input. The MAX6740/MAX6743 are triple-voltage µP supervisors with two fixed and one user-adjustable reset threshold inputs. The MAX6741/MAX6744 are dual-voltage µP supervisors with a power-OK (POK) output ideal for power-supply sequencing. The MAX6742/MAX6745 monitor the primary VCC supply and have an independent power-fail comparator.

    The MAX6736–MAX6745 monitor I/O supply voltages (VCC1) from 1.8V to 5.0V and core supply voltages (VCC2) from 0.9V to 3.3V with factory-trimmed reset threshold voltage options (Table 1). An external adjustable RSTIN input option allows monitoring voltages down to 0.5V.

    A variety of push-pull or open-drain reset outputs along with manual reset input and power-fail input/output features are available (see the Selector Guide). The MAX6736–MAX6745 are offered in a space-saving 5-pin SC70 package and operate over the -40°C to +85°C temperature range.

    Applications

    • Controllers
    • GPS Equipment
    • Multivoltage Systems
    • Notebook Computers
    • PDAs
    • Portable Battery-Powered Equipment
    • POS Equipment

    Subscribe to Welllinkchips !
    Your Name
    * Email
    Submit a request