0
MAX4929E
  • MAX4929E

MAX4929E

PRODUCTION

HDMI 2:1 Low-Frequency Translating Switch Ideal for Switching the Low-Frequency Portion of the HDMI Signal

Analog Devices MAX4929E Product Info

10 February 2026 5

Features

  • DDC Switches
    • Low 20pF (typ) Capacitance
  • Protects EDID (Extended Display Identification Data) EPROM or MCU from Excess Voltage
  • Hot-Plug Detect Signal
    • Translates MCU Voltage to TTL Levels
  • Two Devices Can Be Used to Form a 4:1 Switch
    • No Added Active Components Needed
  • ±6kV ESD Protection HBM on All External I/Os
  • Available in Lead-Free, 20-Pin TQFN or 20-Pin QSOP Packages

Part details & applications

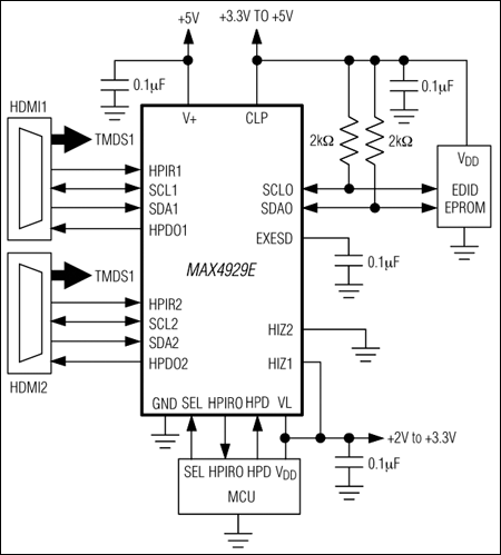
The MAX4929E low-frequency 2:1 switch is ideal for HDMI™/DVI™ switching applications. The device features a voltage clamp function to protect low-voltage systems at the output. The MAX4929E operates with a single 5V supply or dual or triple supplies. The MAX4929E provides clamping and voltage translation without additional components. All external inputs/outputs are electrostatic-discharge (ESD)-protected to ±6kV Human Body Model (HBM).

The MAX4929E is available in 20-pin QSOP and 20-pin, 4mm x 4mm, TQFN packages. The device is specified for the extended -40°C to +85°C operating temperature range.

Applications

  • HD Monitors
  • HD Television Receivers
  • High-Resolution Computer Monitors

Subscribe to Welllinkchips !
Your Name
* Email
Submit a request