0
MAX5316
  • MAX5316

MAX5316

PRODUCTION

16-Bit, ±1 LSB Accuracy Voltage Output DAC with SPI Interface Lowest Noise, Fast-Settling Precision 16-Bit DAC

Analog Devices MAX5316 Product Info

10 February 2026 7

Features

  • Ideal for ATE and High-Precision Instruments
    • INL Accuracy Guaranteed with ±1 LSB (Max) Over Temperature
  • Fast Settling Time (3µs) with 10kΩ || 100pF Load
  • Safe Power-Up-Reset to Zero or Midscale DAC Output (Pin-Selectable)
    • Predetermined Output Device State in Power-Up and Reset in System Design
  • Negative Supply (AVSS) Option Allows Full INL/DNL Performance to 0V
  • SPI Interface Compatible with 1.7V to 5.5V Logic
  • High Integration Reduces Development Time and PCB Area
    • Buffered Voltage Output Directly Drives 2kΩ Load Rail-to-Rail
    • Integrated Reference Buffer
    • No External Amplifiers Required
  • Small 4mm × 5mm, 24-Pin TQFN Package

Part details & applications

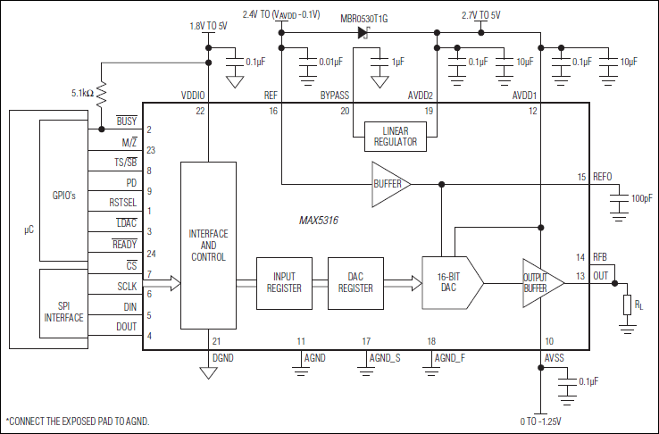
The MAX5316 is a high-accuracy, 16-bit, serial SPI input, buffered voltage output digital-to-analog converter (DAC) in a 4mm x 5mm, 24-lead TQFN package. The device features ±1 LSB INL (max) accuracy and a ±0.25 LSB DNL (typ) accuracy over the temperature range of -40°C to +105°C.

The DAC voltage output is buffered with a fast settling time of 3µs and a low offset and gain drift of ±0.6ppm/°C of FSR (typ). The force-sense output (OUT) maintains accuracy while driving loads with long lead lengths. A separate AVSS supply is provided to permit the output amplifier to go to 0V (GND) to maintain full linearity performance near ground.

At power-up, the device resets its outputs to zero or midscale.

The wide 2.7V to 5.5V supply voltage range and integrated low-drift, low-noise reference buffer make for ease of use. The MAX5316 features a 50MHz 3-wire SPI interface. For an I²C interface, use the MAX5317.

The MAX5316 is available in a 24-lead TQFN-EP package and operates over the -40°C to +105°C temperature range.

Applications

  • Automatic Calibration
  • Automatic Test Equipment
  • Communication Systems
  • Data-Acquisition Systems
  • Gain and Offset Adjustment
  • Medical Equipment
  • Process Control and Servo Loops
  • Programmable Voltage and Current Sources
  • Test and Measurement

Subscribe to Welllinkchips !
Your Name
* Email
Submit a request