0
MAX5230
  • MAX5230

MAX5230

PRODUCTION

3V/5V, 12-Bit, Serial Voltage-Output Dual DACs with Internal Reference

Analog Devices MAX5230 Product Info

10 February 2026 8

Features

  • Internal 10ppm/°C Precision Bandgap Reference
    • 2.465V (MAX5231)
    • 1.234V (MAX5230)
  • Single-Supply Operation
    • 5V (MAX5231)
    • 3V (MAX5230)
  • Low Supply Current
    • 470µA (MAX5231)
    • 420µA (MAX5230)
  • 13.5MHz SPI/QSPI/MICROWIRE-Compatible, 3-Wire Serial Interface
  • Pin-Programmable Power-Up Reset State to Zero or Midscale Output Voltage
  • Programmable Shutdown Modes with 1kΩ or 200kΩ Internal Output Loads
  • Recalls Output State Prior to Shutdown or Reset
  • Buffered Output Drives 5kΩ || 100pF Loads
  • Space-Saving 16-Pin QSOP Package

Part details & applications

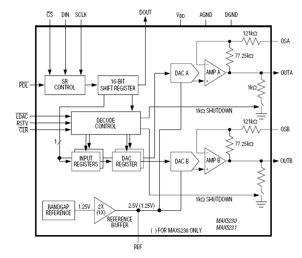
The MAX5230/MAX5231 low-power, dual 12-bit voltage-output digital-to-analog converters (DACs) feature an internal 10ppm/°C precision bandgap voltage reference and precision output amplifiers. The MAX5231 operates on a single 5V supply with an internal 2.5V reference and features a 4.095V full-scale output range. The MAX5230 operates on a single 3V supply with an internal 1.25V reference and features a 2.0475V full-scale output range. The MAX5231 consumes only 470µA while the MAX5230 consumes only 420µA of supply current. Both devices feature low-power (2µA) software- and hardware-enabled shutdown modes.

The MAX5230/MAX5231 feature a 13.5MHz SPI™-, QSPI™-, and MICROWIRE™-compatible 3-wire serial interface. An additional data output (DOUT) allows for daisy-chaining and read back. Each DAC has a double-buffered digital input. The MAX5230/MAX5231 feature two software-selectable shutdown output impedances: 1kΩ or 200kΩ. A power-up reset feature sets DAC outputs at ground or at the midscale DAC code. The MAX5230/MAX5231 are specified over the extended temperature range (-40°C to +85°C) and are available in 16-pin QSOP packages.

Applications

  • µP-Controlled Systems
  • Automated Test Equipment (ATE)
  • Digital Offset and Gain Adjustments
  • Industrial Process Controls
  • Motion Control

Subscribe to Welllinkchips !
Your Name
* Email
Submit a request