0
MAX5184
  • MAX5184

MAX5184

PRODUCTION

10-Bit, 40MHz, Current/Voltage-Output DACs

Analog Devices MAX5184 Product Info

10 February 2026 6

Features

  • 2.7V to 3.3V Single-Supply Operation
  • Wide Spurious-Free Dynamic Range: 70dB at fOUT = 2.2MHz
  • Fully Differential Output
  • Low-Current Standby or Full Shutdown Modes
  • Internal 1.2V, Low-Noise Bandgap Reference
  • Small 24-Pin QSOP and Thin QFN Packages

Part details & applications

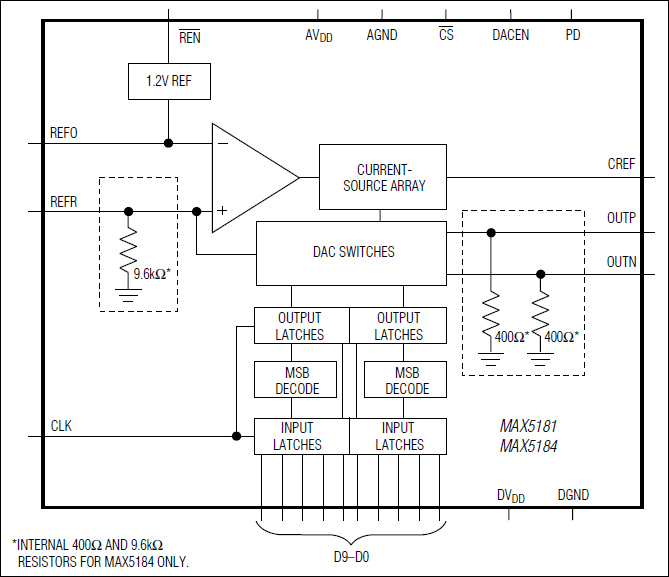
The MAX5181 is a 10-bit, current-output digital-to-analog converter (DAC) designed for superior performance in signal reconstruction or arbitrary waveform generation applications requiring analog signal reconstruction with low distortion and low-power operation. The MAX5184 provides equal specifications, with on-chip precision resistors for voltage-output operation. The MAX5181/MAX5184 are designed for a 10pV-s glitch operation to minimize unwanted spurious signal components at the output. An on-board 1.2V bandgap circuit provides a well-regulated, low-noise reference that can be disabled for external reference operation.

The devices are designed to provide a high level of signal integrity for the least amount of power dissipation. They operate from a single 2.7V to 3.3V supply. Additionally, these DACs have three modes of operation: normal, low-power standby, and full shutdown, which provides the lowest possible power dissipation with a 1µA (max) shutdown current. A fast wake-up time (0.5µs) from standby mode to full DAC operation facilitates power conservation by activating the DAC only when required.

The MAX5181/MAX5184 are available in 24-pin QSOP packages and are specified for the extended (-40°C to +85°C) temperature range. Additionally, the MAX5184 is also available in a 24-pin TQFN with exposed pad (EP) and is specified for the extended (-40°C to +85°C) temperature range. For lower resolution, 8-bit versions, refer to the MAX5187/MAX5190 data sheet.

Applications

  • Arbitrary Waveform Generation (AWG)
  • Direct Digital Synthesis (DDS)
  • Imaging
  • Signal Reconstruction

Subscribe to Welllinkchips !
Your Name
* Email
Submit a request