0
MAX512
  • MAX512

MAX512

PRODUCTION

Low-Cost, Triple, 8-Bit Voltage-Output DACs with Serial Interface Triple, Serial, Voltage-Output DACS in a SO Package

Analog Devices MAX512 Product Info

10 February 2026 7

Features

  • Operate from a Single +5V (MAX512) or +3V (MAX513) Supply, or from Bipolar Supplies
  • Low Power Consumption
    • 1mA Operating Current
    • <1µA Shutdown Current
  • Unipolar or Bipolar Outputs
  • 5MHz, 3-Wire Serial Interface
  • SPI, QSPI, and Microwire Compatible
  • Two Buffered, Bipolar-Output DACs (DACs A/B)
  • Independently Programmable Shutdown Mode
  • Space-Saving 14-Pin SO/DIP Packages
  • Pin and Software Reset

Part details & applications

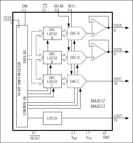
The MAX512/MAX513 contain three 8-bit, voltage-output digital-to-analog converters (DAC A, DAC B, and DAC C). Output buffer amplifiers for DACs A and B provide voltage outputs while reducing external component count. The output buffer for DAC A can source or sink 5mA to within 0.5V of VDD or VSS. The buffer for DAC B can source or sink 0.5mA to within 0.5V of VDD or VSS. DAC C is unbuffered, providing a third voltage output with increased accuracy. The MAX512 operates with a single +5V ±10% supply, and the MAX513 operates with a +2.7V to +3.6V supply. Both devices can also operate with split supplies.

The 3-wire serial interface has a maximum operating frequency of 5MHz and is compatible with SPI™, QSPI™, and Microwire™. The serial input shift register is 16 bits long and consists of 8 bits of DAC input data and 8 bits for DAC selection and shutdown. DAC registers can be loaded independently or in parallel at the positive edge of CS. A latched logic output is also available for auxiliary control.

Ultra-low power consumption and small packages (14-pin DIP/SO) make the MAX512/MAX513 ideal for portable and battery-powered applications. Supply current is only 1mA, dropping to less than 1µA in shutdown. Any of the three DACs can be independently shut down. In shutdown mode, the DAC's R-2R ladder network is disconnected from the reference input, minimizing system power consumption.

Applications

  • Digital Gain and Offset Control
  • Programmable Attenuators
  • Programmable Current Sources
  • Programmable Voltage Sources
  • RF Digitally Adjustable Bias Circuits
  • VCO Tuning

Subscribe to Welllinkchips !
Your Name
* Email
Submit a request