0
MAX4993
  • MAX4993

MAX4993

PRODUCTION

Low RON, Dual-SPDT/Single-DPDT Analog Switches with Slow Turn-On Time Reduces Clicks and Pops Without Requiring Additional Components

Analog Devices MAX4993 Product Info

10 February 2026 7

Features

  • Slow Turn-On for Click-and-Pop Reduction Without Additional Parts
  • Low 0.3Ω On-Resistance
  • Low RON Flatness (1mΩ)
  • Low THD+N: 0.004%
  • +1.8V to +5.5V Single-Supply Operation
  • 1.2µA (typ) Supply Current
  • Space-Saving Packages
    • 10-Pin UTQFN (1.4mm x 1.8mm x 0.55mm)

Part details & applications

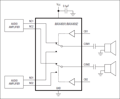
The MAX4991–MAX4994 low on-resistance analog switches operate from a single +1.8V to +5.5V supply. The MAX4991/MAX4993 feature a slow turn-on time to reduce clicks and pops due to coupling capacitors and audio amplifiers with a DC output bias. This feature provides click-and-pop reduction without adding additional parts for existing architectures.

The MAX4991/MAX4992 are dual single-pole/double-throw (SPDT) switches, while the MAX4993/MAX4994 are double-pole/double-throw (DPDT) switches. The MAX4993/MAX4994 feature an active-low enable input (active-low EN) that sets all the channels to high impedance and reduces supply current when driven high. These devices have 0.3Ω on-resistance and 0.004% THD+N to route high fidelity audio signals.

The MAX4991–MAX4994 are available in space-saving 10-pin UTQFN (1.4mm x 1.8mm) package, and are specified for operation over the -40°C to +85°C extended temperature range.

Applications

  • Audio Signal Routing
  • Cellular Phones
  • Portable MP3 Players
  • Speaker Headset Source Switching

Subscribe to Welllinkchips !
Your Name
* Email
Submit a request