0
MAX16602
  • MAX16602

MAX16602

RECOMMENDED FOR NEW DESIGNS

VR13.HC and AI Cores Dual-Output Voltage Regulator Chipset An Ultra-High Efficiency Solution, Ideal for the High-Density Power Needs of Intel VR13.HC Server CPUs

Analog Devices MAX16602 Product Info

10 February 2026 10

Features

  • High Power Density and Efficiency
    • Smart Power-Stage Support: MAX20778/A, MAX20779/A/B/C, MAX20780, MAX20790, MAX16604
    • Top-Tier Efficiency (95.6% Peak Efficiency at 1.8VOUT)
    • Integrated Input Power Monitor
  • Telemetry Through PMBus
    • Digitally Programmable Configuration
    • Input Voltage, Current, and Power Monitoring
    • Power-Stage Temperature Monitoring and Reporting
  • Advanced Power Management
    • Autonomous Phase-Shedding
    • Orthogonal Current Rebalance for Phase-Current Balance During Transients
    • Low-Quiescent Current—Improves Light-Load and Standby Efficiency
  • Protection Features
    • Input and Bias Supply Undervoltage Protection
    • Overcurrent Protection
    • Critical Fault-Flag Output Pin

Part details & applications

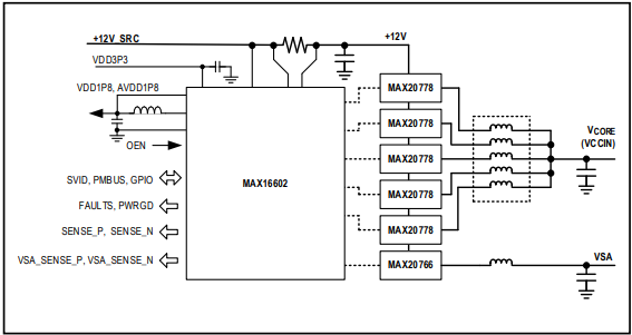
The MAX16602 IC provides a high-density, flexible and scalable solution to power AI cores or Intel® VR13.HC server CPUs. This Maxim controller IC employs coupled inductors and smart power-stage ICs to implement high-efficiency core regulators with enhanced transient response and low quiescent current. An additional single-phase output generates the VSA rail in the system using a single-phase smart power stage. The complete circuit is a highly efficient (8+1) multiphase synchronous buck converter with extensive status and parameter-measurement features. The controller also supports PWM paralleling to control up to 16 phases. A single, scalable PCB design with appropriate smart power stage IC selection can be used to produce regulators with a wide range of current ratings.

The IC’s architecture simplifies design, reduces component count, enables advanced power management and telemetry, and increases energy savings over the full load range. Autonomous phase-shedding is implemented to maintain high efficiency across the entire load range.

Regulator parameters for protection and shutdown can be set and monitored through the serial interface using the PMBus™ protocol. Power-stage faults, input and output voltage, input and output current, input power, and the temperature of each smart power-stage IC are readable over the serial interface. The critical fault retention feature prevents exothermic events after a power-device fault. The smart power-stage ICs communicate with the controller IC through analog and digital signals that are also readable through the registers in the controller IC. Preset and user configurations are programmed in nonvolatile memory (NVM). MTP-programmable NVM circuits allow for seven field modifications.

An integrated 3.3V to 1.8V regulator supports both MAX16602 and power-stage ICs with 1.8V bias supplies. SNS_PS_BIAS monitoring also a

Subscribe to Welllinkchips !
Your Name
* Email
Submit a request