0
MAX4903
  • MAX4903

MAX4903

PRODUCTION

Low-RON, Dual-SPST/Single-SPDT Clickless Switches with Negative Rail Capability

Analog Devices MAX4903 Product Info

10 February 2026 14

Features

  • Distortion-Free Signal Throughput Down to VCC - 5.5V
  • Comparator for Headphone or Mute Detection (MAX4905)
  • Clickless Switches with Internal Shunt Resistors (MAX4902/MAX4904/MAX4905)
  • 0.6Ω (typ) Low On-Resistance (RON)
  • 0.25Ω On-Resistance Flatness
  • +1.8V to +5.5V Supply Voltage
  • 0.04% THD
  • Part details & applications

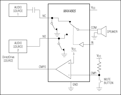
    The MAX4901–MAX4905 switches feature negative signal capability that allows signals below ground to pass through without distortion. The MAX4901/MAX4902 are a dual SPST (single-pole/single-throw) and the MAX4903/MAX4904/MAX4905 are a single SPDT (single-pole/double-throw) configuration. These analog switches operate from a single +1.8V to +5.5V supply and have low 0.6Ω on-resistance, making them ideal for switching audio signals.

    The MAX4905 includes a comparator that can be used for headphone detection or mute/send key function. The MAX4902/MAX4904/MAX4905 have internal shunt resistors to automatically discharge any capacitance at the NO_ and NC connection points. This reduces click-and-pop sounds that occur when switching audio signals between pre-charged points. A break-before-make feature and auto-discharge also help to reduce popping.

    These SPST and SPDT switches are available in space-saving 8-pin TDFN and 9-bump UCSP™ packages and operate over the -40°C to +85°C extended temperature range.

    Applications

    • Cell Phones
    • MP3 Players
    • Notebook Computers
    • PDAs and Handheld Devices

    Subscribe to Welllinkchips !
    Your Name
    * Email
    Submit a request