0
MAX3451E
  • MAX3451E

MAX3451E

PRODUCTION

±15kV ESD-Protected USB Transceivers ±15kV ESD-Protected USB Transceivers

Analog Devices MAX3451E Product Info

10 February 2026 9

Features

  • ±15kV ESD Protection on D+ and D-
  • Combined VP and VM Inputs/Outputs
  • +1.65V to +3.6V VL Logic Supply Input for Interfacing with Low-Voltage ASICs
  • Enumerate Input Function (MAX3451E)
  • Powered from Li+ Battery as Low as +3.1V (MAX3450E and MAX3451E)
  • VBUS Detection (MAX3452E)
  • Pin Compatible with Micrel MIC2550A (MAX3450E)
  • Internal D+ or D- Pullup Resistor (MAX3451E)
  • No Power-Supply Sequencing Required
  • Part details & applications

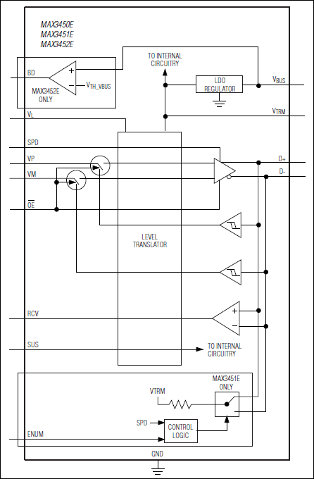
    The MAX3450E/MAX3451E/MAX3452E USB-compliant transceivers interface low-voltage ASICs with USB devices. The devices fully comply with USB 1.1 and USB 2.0 when operating at full (12Mbps) and low (1.5Mbps) speeds. The MAX3450E/MAX3451E/ MAX3452E operate with VL as low as +1.65V, ensuring compatibility with low-voltage ASICs.

    The MAX3450E/MAX3451E/MAX3452E feature a logic-selectable suspend mode that reduces current consumption to less than 40µA. Integrated ±15kV ESD protection protects the USB D+ and D- bidirectional bus connections. The MAX3450E is pin compatible with Micrel's MIC2550A. The MAX3451E features an internal 1.5kΩ USB pullup resistor and an enumeration function that allows devices to logically disconnect while plugged in. The MAX3452E provides a push-pull bus-detect (BD) output that asserts high when VBUS is greater than +4.0V.

    The MAX3450E/MAX3451E/MAX3452E operate over the -40°C to +85°C extended temperature range and are available in 14-pin TSSOP and 3mm x 3mm 16-pin thin QFN packages.

    Applications

    • Cell Phones
    • Data Cradles
    • MP3 Players
    • PC Peripherals
    • PDAs

    Subscribe to Welllinkchips !
    Your Name
    * Email
    Submit a request