0
MAX1898
  • MAX1898

MAX1898

PRODUCTION

Linear Charger for Single-Cell Li+ Battery

Analog Devices MAX1898 Product Info

10 February 2026 16

Features

  • Simple, Safe Linear Charger
  • Uses Low-Cost PNP or PMOS Pass Element
  • 4.5V to 12V Input Range
  • Internal Current-Sense Resistor
  • ±0.75% Voltage Accuracy
  • Programmable Charging Current
  • Automatic Input Power-Source Detection
  • LED Charge Status Indicator
  • Programmable Safety Timer
  • Current-Sense Monitor Output
  • Optional/Adjustable Auto-Restart
  • Small µMAX Package
  • Part details & applications

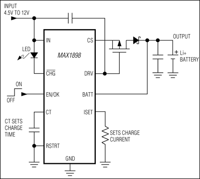
    The MAX1898, with an external PNP or PMOS transistor, forms a complete charger for 1-cell lithium-ion (Li+) batteries. The MAX1898 provides accurate constant-current/constant-voltage charging. Battery regulation voltage accuracy is ±0.75% for optimum battery performance and cycle life. Charging current is user set, but is sensed internally so no external current-sense resistor is needed. The MAX1898 also provides outputs to monitor charge status, presence-of-input power source, and charge current. Additional features include shutdown, optional charge-cycle restart without input-power cycling, selectable charge termination safety timer, and low-current preconditioning for deeply discharged cells.

    The MAX1898 offers the maximum integration and functionality in the smallest, most basic application circuit possible. Very few external components are required.

    The MAX1898 offers two versions to safely charge all Li+ battery chemistries. The battery regulation voltage is 4.2V for the MAX1898EUB42 and 4.1V for the MAX1898EUB41. Both are available in a 10-pin ultra-thin µMAX package.

    Applications

    • Cell Phones
    • Cradle Chargers
    • PDAs
    • Self-Charging Battery Packs
    • Single-Cell Li+ Powered Portables

    Subscribe to Welllinkchips !
    Your Name
    * Email
    Submit a request