0
MAX17499
  • MAX17499

MAX17499

PRODUCTION

Current-Mode PWM Controllers with Programmable Switching Frequency Isolated/Nonisolated Current-Mode PWM Controllers in Tiny 10-Pin µMAX Packages with Adjustable Frequency from 12.5kHz to 625kHz

Analog Devices MAX17499 Product Info

10 February 2026 6

Features

  • Current-Mode Control
  • Programmable Switching Frequency Up to 625kHz
  • Accurate UVLO Threshold (1%)
  • Open-Drain UVLO Flag Output with Internal Delay
  • 36V to 72V Telecom Voltage Range
  • Universal Offline Input Voltage Range
    • Rectified 85V AC to 265V AC (MAX17500)
  • 9.5V to 24V Input (MAX17499)
  • Digital Soft-Start
  • Internal Bootstrap UVLO with Large Hysteresis (MAX17500)
  • Internal Error Amplifier with 1.5% Accurate Reference
  • 50μA (typ) Startup Supply Current
  • 50% Maximum Duty-Cycle Limit (MAX17499A/MAX17500A)
  • 75% Maximum Duty-Cycle Limit (MAX17499B/MAX17500B)
  • 60ns Cycle-by-Cycle Current-Limit Propagation Delay
  • Available in Tiny 10-Pin µMAX Packages

Part details & applications

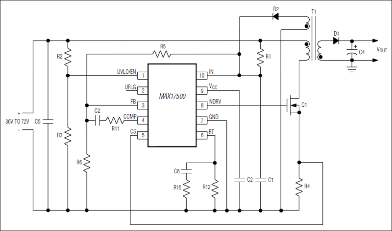
The MAX17499/MAX17500 current-mode PWM controllers contain all the control circuitry required for the design of wide-input-voltage isolated and nonisolated power supplies. The MAX17499 is well suited for low input voltage (9.5V DC to 24V DC) power supplies. The MAX17500 is well suited for universal input (rectified 85V AC to 265V AC) or telecom (-36V DC to -72V DC) power supplies.

The ICs contain an internal error amplifier that regulates the tertiary winding output voltage that is used in primary-side-regulated isolated power supplies. Primary-side regulation eliminates the need for an optocoupler. An input undervoltage lockout (UVLO) is provided for programming the input-supply start voltage and to ensure proper operation during brownout conditions. An open-drain UVLO flag output, with 210μs internal delay, allows the sequencing of a secondary-side controller. The input-supply start voltage is externally programmable with a voltage-divider. A UVLO/EN input is used to shut down the devices. Internal digital soft-start eliminates output voltage overshoot.

The MAX17500 has an internal bootstrap UVLO with large hysteresis that requires a minimum 23.6V for startup. The MAX17499 does not have the internal bootstrap UVLO and can be biased directly from a minimum voltage of 9.5V.

The switching frequency for the ICs is programmable with an external resistor. The MAX17499A/MAX17500A provide a 50% maximum duty-cycle limit, while the MAX17499B/MAX17500B provide a 75% maximum duty-cycle limit. These devices are available in 10-pin µMAX® packages and are rated for operation over the -40°C to +125°C temperature range.

Applications

  • 1/2, 1/4, and 1/8 Brick Power Modules
  • 12V Boost and SEPIC Regulators
  • High-Efficiency, Isolated Telecom Power Supplies
  • Industrial Power Conversion
  • Isolated and Nonisolated High-Bright

Subscribe to Welllinkchips !
Your Name
* Email
Submit a request