0
MAX1361
  • MAX1361

MAX1361

PRODUCTION

4-Channel, 10-Bit, System Monitors with Programmable Trip Window and SMBus Alert Response 4-Channel, 10-Bit, System Monitors with Programmable Trip Window and SMBus™ Alert Response are I²C Compatible

Analog Devices MAX1361 Product Info

10 February 2026 7

Features

  • Monitor Mode
    • Programmable Lower/Upper Trip Threshold
    • Alarm-Status Register Records Fault Events
    • SMBus Alert Response
    • Programmable Sampling Intervals
  • 10-Bit I²C-Compatible ADC
    • ±1 LSB INL, ±1 LSB DNL
  • 4-Channel Single-Ended or 2-Channel Fully Differential Inputs
  • Software Programmable Bipolar/Unipolar Conversions
  • Fast Sampling Rate
    • 94.4ksps While Continuously Reading Conversions
    • 150ksps in Monitor Mode
  • High-Speed I²C-Compatible Serial Interface
    • 100kHz/400kHz Standard/Fast Mode
    • Up to 1.7MHz High-Speed Mode
    • 4 Available I²C Slave Addresses
  • Single Supply
    • 2.7V to 3.6V (MAX1361)
    • 4.5V to 5.5V (MAX1362)
  • Internal Reference
    • 2.048V (MAX1361)
    • 4.096V (MAX1362)
  • External Reference: 1V to VDD
  • Low Power
    • 436µA in Monitor Mode (150ksps)
    • 670µA at 94.4ksps
    • 6µA at 1ksps
    • 0.5µA in Power-Down Mode
  • Small Package
    • 10-Pin µMAX

Part details & applications

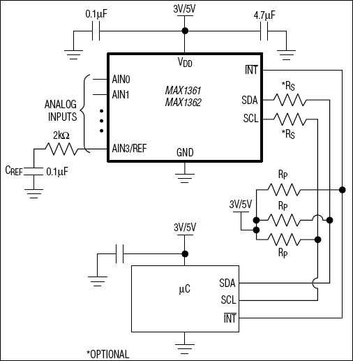
The MAX1361/MAX1362 low-power, 10-bit, 4-channel, analog-to-digital converters (ADCs) feature a digitally programmable window comparator with an interrupt output for automatic system-monitoring applications. Once configured, monitor mode automatically asserts an interrupt when any analog input exceeds the programmed upper or lower thresholds, without interaction to the host. The MAX1361/MAX1362 respond to the SMBus™ alert, allowing quick identification of the alarming device on a shared interrupt. A programmable delay between monitoring intervals lowers power consumption at reduced monitoring rates.

In addition, the MAX1361/MAX1362 integrate an internal voltage reference, a clock, and a 1.7MHz, high-speed, I²C-compatible, 2-wire, serial interface. The optimized interface allows a maximum conversion rate of 94.4ksps in normal mode while reading back the conversion results. Each of the four analog inputs is configurable for single-ended or fully differential operation and unipolar or bipolar operation. Two scan modes utilize on-chip random access memory (RAM) to allow eight conversions of a selected channel or scanning of a group of channels to reduce interface overhead.

These devices operate from a single 2.7V to 3.6V (MAX1361) or 4.5V to 5.5V (MAX1362) supply and require only 436µA at the maximum sampling rate of 150ksps in monitor mode and 670µA at the maximum sampling rate of 94.4ksps. AutoShutdown™ powers down the devices between conversions, reducing supply current to less than 0.5µA when idle.

The full-scale analog-input range is determined by the internal reference or by an externally applied reference voltage ranging from 1V to VDD. The MAX1361 features a 2.048V internal reference, and the MAX1362 features a 4.096V internal reference.

The MAX1361/MAX1362 are available in a 10-pin µMAX® package and are specified over the extended -

Subscribe to Welllinkchips !
Your Name
* Email
Submit a request