0
MAX1700
  • MAX1700

MAX1700

PRODUCTION

1 Cell to 3 Cell, High-Power 1A, Low-Noise, Step-Up DC-DC Converters Compact, High-Efficiency, Low-Noise Step-Up Converter with a Gain-Block

Analog Devices MAX1700 Product Info

10 February 2026 6

Features

  • Up to 96% Efficiency
  • 1.1 VIN Guaranteed Start-Up
  • 0.7V to 5.5V Input Range
  • Up to 800mA Output
  • Step-Up Output (adjustable from 2.5V to 5.5V)
  • PWM/PFM Synchronous-Rectified Topology
  • External Clock or Internal 300kHz Oscillator
  • 3µA Logic-Controlled Shutdown
  • Power-Good Output (MAX1701)
  • Low-Battery Comparator (MAX1701)
  • Uncommitted Gain Block (MAX1701)

Part details & applications

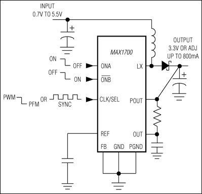
The MAX1700/MAX1701 are high-efficiency, low-noise, step-up DC-DC converters intended for use in battery-powered wireless applications. They use a synchronous-rectified pulse-width-modulation (PWM) boost topology to generate 2.5V to 5.5V outputs from battery inputs such as one to three NiCd/NiMH cells or one Li-Ion cell. Both devices have an internal 1A, 130mΩ N-channel MOSFET switch and a 250mΩ P-channel synchronous rectifier.

With their internal synchronous rectifier, the MAX1700/ MAX1701 deliver 5% better efficiency than similar nonsynchronous converters. They also feature a pulse-frequency-modulation (PFM) standby mode to improve efficiency at light loads, and a 3µA shutdown mode.

The MAX1700/MAX1701 come in 16-pin QSOP packages (which occupy the same space as an 8-pin SO). The MAX1701 includes two comparators to generate power-good and low-battery warning outputs. It also contains a gain block that can be used to build a linear regulator using an external P-channel pass device.

For higher-power outputs, refer to the MAX1703. For dual outputs (step-up and linear regulator), refer to the MAX1705/MAX1706. For an on-board analog-to-digital converter, refer to the MAX848/MAX849.

The MAX1701 evaluation kit is available to speed design time.

Applications

  • Digital Cordless Phones
  • Handheld Instruments (PDAs, Palmtops)
  • Palmtop Computers
  • PCS Phones
  • Personal Communicators
  • Two-Way Paging
  • Wireless Handsets

Subscribe to Welllinkchips !
Your Name
* Email
Submit a request