0
MAX16955
  • MAX16955

MAX16955

PRODUCTION

36V, 1MHz Step-Down Controller with Low Operating Current Automotive Synchronous Step-Down Controller Uses Only 50µA of Quiescent Current at No Load

Analog Devices MAX16955 Product Info

10 February 2026 7

Features

  • Wide 3.5V to 36V Input Voltage Range
  • 42V Input Transient Tolerance
  • High Duty Cycle During Undervoltage Transients
  • 220kHz to 1MHz Adjustable Switching Frequency
  • Current-Mode Control Architecture
  • Adjustable (1V to 10V) Output Voltage with ±2% Accuracy
  • Three Operating Modes
    • 50µA Ultra-Low Quiescent Current Skip Mode
    • Forced Fixed-Frequency Mode
    • External Frequency Synchronization
  • Lowest BOM Count, Current-Mode Control Architecture
  • Power-Good Output
  • Enable Input Compatible from 3.3V Logic Level to 42V
  • Current-Limit, Thermal Shutdown, and Overvoltage Protection
  • -40°C to +125°C Automotive Temperature Range
  • Automotive Qualified

Part details & applications

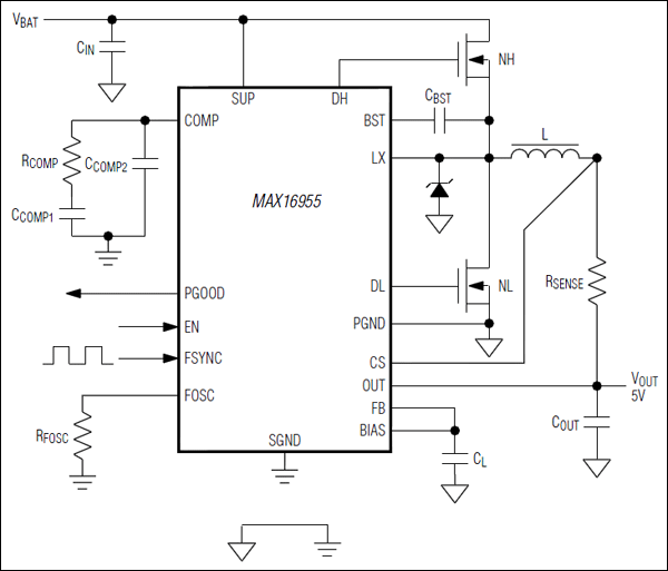
The MAX16955 is a current-mode, synchronous PWM step-down controller designed to operate with input voltages from 3.5V to 36V while using only 50µA of quiescent current at no load. The switching frequency is adjustable from 220kHz to 1MHz by an external resistor and can be synchronized to an external clock up to 1.1MHz. The MAX16955 output voltage is pin programmable to be either 5V fixed or adjustable from 1V to 10V. The wide input voltage range, along with its ability to operate in dropout during undervoltage transients, makes it ideal for automotive and industrial applications.

The MAX16955 operates in fixed-frequency PWM mode and low quiescent current skip mode. It features an enable logic input, which is compatible up to 42V to disable the device and reduce its shutdown current to 10µA. Protection features include overcurrent limit, overvoltage, undervoltage, and thermal shutdown with automatic recovery. The device also features a powergood monitor to ease power-supply sequencing.

The MAX16955 is available in a thermally enhanced 16-pin TSSOP package with exposed pad and is specified for operation over the -40°C to +125°C automotive temperature range.

Applications

  • Automotive
  • Industrial
  • Military
  • Point of Load

Subscribe to Welllinkchips !
Your Name
* Email
Submit a request