0
MAX15258
  • MAX15258

MAX15258

RECOMMENDED FOR NEW DESIGNS

High-Voltage Multiphase Boost Controller with I2C Digital Interface Scalable Multiphase Controller Designed for High-Power Boost/Inverting Buck-Boost Applications

Analog Devices MAX15258 Product Info

10 February 2026 9

Features

  • Wide Operating Range
    • 8V to 76V Input Voltage Range for Boost and -8V to -76V Input Voltage Range for Inverting Buck-Boost Configuration
    • 3.3V to 60V Output Voltage Range on the Top of Input Voltage
    • Single-/Dual-/Triple-/Quad-Phase Operation
    • -40°C to +125°C Temperature Range
  • Integration Reduces Design Footprint
    • Multiphase Multiple Controller Synchronization and Interleave
    • Output Voltage Sense Level Shifter
  • I2C Digital Interface
    • Programmable Internal VREF
    • Programmable Overcurrent Fault Limit
    • Readback for VIN, VOUT, and Phase Current Reporting
    • Fault Status

Part details & applications

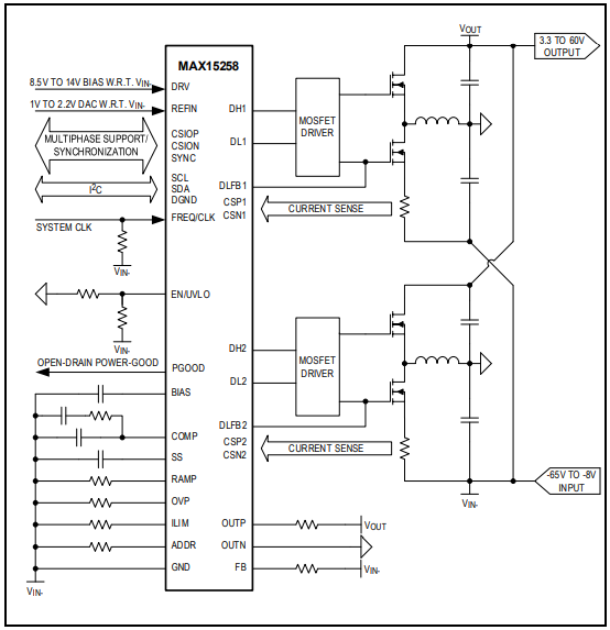
The MAX15258, a high-voltage, multiphase boost controller with a I2C digital interface, is designed to support up to two MOSFET drivers and four external MOSFETs in single-phase or dual-phase boost/inverting-buck-boost configurations. Two devices can be stacked up for triple-phase or quad-phase operation. When configured as inverting-buck-boost converter, the MAX15258 has an internal high-voltage FB level shifter to differentially sense the output voltage. The output voltage can be dynamically set through the 1V to 2.2V REFIN or I2C digital interface.

The switching frequency is controlled either through an external resistor setting the internal oscillator or by synchronizing the regulator to an external clock. The device is designed to support 120kHz to 1MHz switching frequencies. When two devices are stacked up as controller-target for triple-phase or quad-phase operation, the SYNC pins of two devices are connected to ensure clock synchronization and phase interleaving. The controller has a dedicated enable/input under voltage-lockout (EN/UVLO) pin to configure for flexible power sequencing.

The MAX15258 has a dedicated RAMP pin to adjust internal slope compensation. The device features adjustable overcurrent protection. The device incorporates current-sense amplifiers to accurately measure the current of each phase across external sense resistors to implement accurate phase current sharing. The controller is also protected against output overvoltage, input undervoltage, and thermal shutdown.

APPLICATIONS

  • Communications
  • Industrial
  • Multiphase Boost

Subscribe to Welllinkchips !
Your Name
* Email
Submit a request