0
MAX14504
  • MAX14504

MAX14504

RECOMMENDED FOR NEW DESIGNS

Dual SPDT Negative Rail Analog Switch with ±VCC Capability Industry's First ±VCC Capable Switch

Analog Devices MAX14504 Product Info

10 February 2026 7

Features

  • Distortion-Free Negative Signal Throughput from -VCC to +VCC
  • Internal Shunt Switches Reduce Click/Pop (MAX14505/MAX14505A)
  • Low On-Resistance 0.36Ω (typ)
  • 1mΩ (typ) On-Resistance Flatness
  • COM High Impedance for Active-Low EN = High
  • Low 0.2µA (max) Shutdown Current (MAX14505A/MAX14506)
  • +2.3V to +5.5V Single-Supply Voltage
  • Small, 1.56mm x 2.14mm, 12-Bump WLP Package

Part details & applications

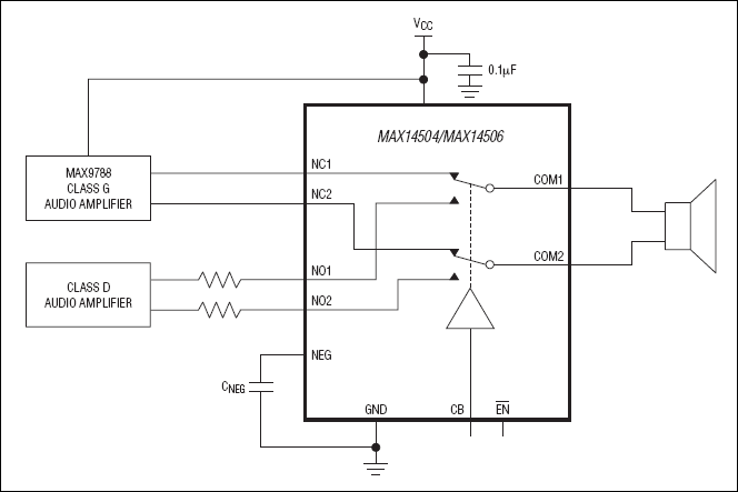
The MAX14504/MAX14505/MAX14505A/MAX14506 dual single-pole/double-throw (SPDT) audio switches feature negative signal capability that allows signals from -VCC to +VCC to pass without distortion. They feature high continuous current ratings of 550mA (continuous) and 850mA (pulsed). These analog switches have low on-resistance, low supply current, and operate from a single +2.3V to +5.5V supply.

The MAX14505/MAX14505A have internal shunt switches that discharge the audio amplifier AC-coupling capacitance at the normally open (NO) terminals. This reduces click-and-pop sounds that occur when switching audio signals between precharged points. The MAX14504/MAX14505/MAX14505A/MAX14506 control the switches with control bit, CB, and feature an enable input, active-low EN, that place COM in a high-impedance mode.

The MAX14504/MAX14505/MAX14505A/MAX14506 are fully specified to operate from a single +2.3V to +5.5V power supply. These devices are available in a 1.56mm x 2.14mm, 12-bump WLP package, and operate over the -40°C to +85°C extended temperature range.

Applications

  • Cell Phones
  • MP3 Players
  • Portable Audio Equipment
  • Speaker Switching

Subscribe to Welllinkchips !
Your Name
* Email
Submit a request