0
MAX1137
  • MAX1137

MAX1137

PRODUCTION

2.7V to 3.6V and 4.5V to 5.5V, Low-Power, 4-/12-Channel, 2-Wire Serial 10-Bit ADCs

Analog Devices MAX1137 Product Info

10 February 2026 10

Features

  • High-Speed I²C-Compatible Serial Interface
    • 400kHz Fast Mode
    • 1.7MHz High-Speed Mode
  • Single-Supply
    • 2.7V to 3.6V (MAX1137/MAX1139)
    • 4.5V to 5.5V (MAX1136/MAX1138)
  • Internal Reference
    • 2.048V (MAX1137/MAX1139)
    • 4.096V (MAX1136/MAX1138)
  • External Reference: 1V to VDD
  • Internal Clock
  • 4-Channel Single-Ended or 2-Channel Fully Differential (MAX1136/MAX1137)
  • 12-Channel Single-Ended or 6-Channel Fully Differential (MAX1138/MAX1139)
  • Internal FIFO with Channel-Scan Mode
  • Low Power
    • 670µA at 94.4ksps
    • 230µA at 40ksps
    • 60µA at 10ksps
    • 6µA at 1ksps
    • 0.5µA in Power-Down Mode
  • Software-Configurable Unipolar/Bipolar
  • Small Packages
    • 8-Pin µMAX (MAX1136/MAX1137)
    • 16-Pin QSOP (MAX1138/MAX1139)

Part details & applications

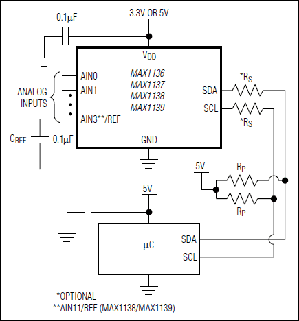
The MAX1136–MAX1139 low-power, 10-bit, multichannel analog-to-digital converters (ADCs) feature internal track/hold (T/H), voltage reference, clock, and an I²C-compatible 2-wire serial interface. These devices operate from a single supply of 2.7V to 3.6V (MAX1137/MAX1139) or 4.5V to 5.5V (MAX1136/MAX1138) and require only 670µA at the maximum sampling rate of 94.4ksps. Supply current falls below 230µA for sampling rates under 46ksps. AutoShutdown™ powers down the devices between conversions, reducing supply current to less than 1µA at low throughput rates. The MAX1136/MAX1137 have four analog input channels each, while the MAX1138/MAX1139 have 12 analog input channels each. The fully differential analog inputs are software configurable for unipolar or bipolar, and single ended or differential operation.

The full-scale analog input range is determined by the internal reference or by an externally applied reference voltage ranging from 1V to VDD. The MAX1137/MAX1139 feature a 2.048V internal reference and the MAX1136/MAX1138 feature a 4.096V internal reference. The MAX1136/MAX1137 are available in an 8-pin µMAX® package. The MAX1138/MAX1139 are available in a 16-pin QSOP package. The MAX1136–MAX1139 are guaranteed over the extended temperature range (-40°C to +85°C). For pin-compatible 12-bit parts, refer to the MAX1236–MAX1239 data sheet. For pin-compatible 8-bit parts, refer to the MAX1036–MAX1039 data sheet.

Applications

  • Battery-Powered Test Equipment
  • Handheld Portable Applications
  • Medical Instruments
  • Receive Signal Strength Indicators
  • Solar-Powered Remote Systems
  • System Supervision

Subscribe to Welllinkchips !
Your Name
* Email
Submit a request