0
MAX11131
  • MAX11131

MAX11131

PRODUCTION

3Msps, Low-Power, Serial 12-/10-Bit, 8-/16-Channel ADCs Most Flexible Family of Pin- and Software-Compatible, 3Msps, Multichannel ADCs with External Reference

Analog Devices MAX11131 Product Info

10 February 2026 6

Features

  • Scan Modes, Internal Averaging, and Internal Clock
  • 16-Entry First-In-First-Out (FIFO)
  • SampleSet: User-Defined Channel Sequence with Maximum Length of 256
  • Analog Multiplexer with True Differential Track/Hold
    • 16-/8-Channel Single-Ended
    • 8-/4-Channel Fully Differential Pairs
    • 15-/8-Channel Pseudo-Differential Relative to a Common Input
  • Two Software-Selectable Bipolar Input Ranges: ±VREF/2, ±VREF
  • Flexible Input Configuration Across All Channels
  • High Accuracy
    • ±1 LSB INL, ±1 LSB DNL, No Missing Codes Over Temperature Range
  • 70dB SINAD Guaranteed at 500kHz Input Frequency
  • 1.5V to 3.6V Wide Range I/O Supply
    • Allows the Serial Interface to Connect Directly to 1.8V, 2.5V, or 3.3V Digital Systems
  • 2.35V to 3.6V Supply Voltage
  • Longer Battery Life for Portable Applications
    • Low Power
    • 15.2mW at 3Msps with 3V Supplies
    • 2&microA Full-Shutdown Current
  • External Differential Reference (1V to VDD)
  • 48MHz, 3-Wire SPI-/QSPI-/MICROWIRE-/DSP-Compatible Serial Interface
  • Wide -40°C to +125°C Operation
  • Space-Saving, 28-Pin, 5mm x 5mm TQFN Packages
  • 3Msps Conversion Rate, No Pipeline Delay
  • 12-/10-Bit Resolution

Part details & applications

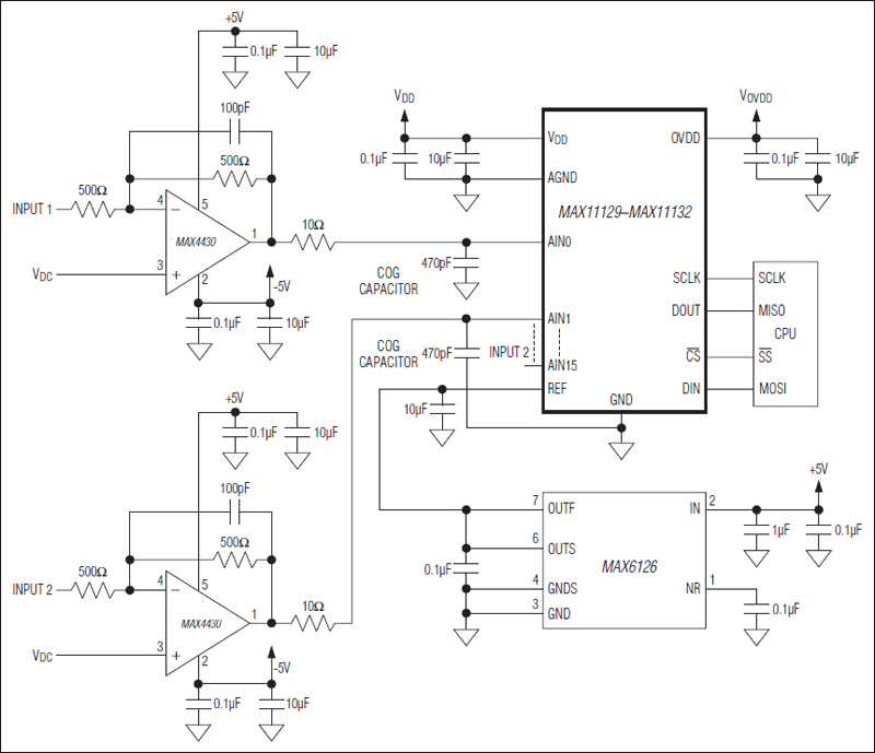
The MAX11129–MAX11132 are 12-/10-bit with external reference and industry-leading 1.5MHz, full linear bandwidth, high speed, low-power, serial output successive approximation register (SAR) analog-to-digital converters (ADCs). The MAX11129–MAX11132 include both internal and external clock modes. These devices feature scan mode in both internal and external clock modes. The internal clock mode features internal averaging to increase SNR. The external clock mode features the SampleSet™ technology, a user-programmable analog input channel sequencer. The SampleSet approach provides greater sequencing flexibility for multichannel applications while alleviating significant microcontroller or DSP (controlling unit) communication overhead.
The internal clock mode features an integrated FIFO allowing data to be sampled at high speeds and then held for readout at any time or at a lower clock rate. Internal averaging is also supported in this mode improving SNR for noisy input signals. The devices feature analog input channels that can be configured to be single-ended inputs, fully differential pairs, or pseudo-differential inputs with respect to one common input. The MAX11129–MAX11132 operate from a 2.35V to 3.6V supply and consume only 15.2mW at 3Msps.
The MAX11129–MAX11132 include AutoShutdown™, fast wake-up, and a high-speed 3-wire serial interface. The devices feature full power-down mode for optimal power management.
The 48MHz, 3-wire serial interface directly connects to SPI, QSPI™, and MICROWIRE® devices without external logic.
Excellent dynamic performance, low voltage, low power, ease of use, and small package size make these converters ideal for portable battery-powered data-acquisition applications,