0
MAX11108
  • MAX11108

MAX11108

PRODUCTION

Tiny, 2.1mm x 1.6mm, 3Msps, Low-Power, Serial 12-Bit ADC 12-Bit, Compact, High-Speed, Low-Power SAR ADC in a Tiny Package

Analog Devices MAX11108 Product Info

10 February 2026 9

Features

  • Compact ADC Saves Space
    • Single-Ended Analog Input 12-Bit Resolution ADC
    • 3Msps Conversion Rate with No Pipeline Delay
    • 73dB SNR
    • 10-Pin, Ultra-TQFN (μDFN), 2.1mm x 1.6mm Package
  • Low Power Consumption Extends Battery Life
    • 6.6mW at 3Msps
    • Very Low Power Consumption at 2.5μA/ksps
    • 1.3μA Power-Down Current
    • 2.2V to 3.6V Supply Voltage
  • Variable I/O Voltage Range of 1.5V to 3.6V Eases Interface to Microcontrollers
  • SPI-/QSPI-/MICROWIRE-Compatible Serial Interface Directly Connects to 1.5V, 1.8V, 2.5V, or 3V Digital System

Part details & applications

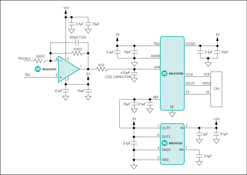
The MAX11108 is a tiny (2.1mm x 1.6mm), 12-bit, compact, high-speed, low-power, successive approximation analog-to-digital converter (ADC). This high-performance ADC includes a high-dynamic range sample-and-hold and a high-speed serial interface. This ADC accepts a full-scale input from 0V to the power supply or to the reference voltage.
The MAX11108 features a single-ended analog input connected to the ADC core. The device also includes a separate supply input for data interface and a dedicated input for reference voltage.
The MAX11108 "communicates" from 1.5V to VDD and operates from a 2.2V to 3.6V supply. The device consumes only 6.6mW at 3Msps and includes full powerdown mode and fast wake-up for optimal power management and a high-speed 3-wire serial interface. The 3-wire serial interface directly connects to SPI/QSPI/MICROWIRE® devices without external logic.
Excellent dynamic performance, low voltage, low power, ease of use, and extremely small package size make this converter ideal for portable battery-powered dataacquisition applications, and for other applications that demand low-power consumption and minimal space.
The MAX11108 is available in an ultra-TQFN (2.1mm x 1.6mm) package, and operates over the -40°C to +125°C temperature range.

Applications

  • Battery-Operated Systems
  • Communication Systems
  • Instrument Data Acquisition
  • Medical Instrumentation
  • Mobile
  • Portable Data Logging

Subscribe to Welllinkchips !
Your Name
* Email
Submit a request