0
LTC3862-2
  • LTC3862-2
  • LTC3862-2
  • LTC3862-2
  • LTC3862-2
  • LTC3862-2

LTC3862-2

RECOMMENDED FOR NEW DESIGNS

Multi-Phase Current Mode Step-Up DC/DC Controller

Analog Devices LTC3862-2 Product Info

10 February 2026 11

Features

  • Wide VIN Range: 5.5V to 36V Operation
  • 2-Phase Operation Reduces Input and Output Capacitance
  • Fixed Frequency, Peak Current Mode Control
  • Internal 10V LDO Regulator
  • Lower UVLO Thresholds Allows the Use of MOSFETs Rated at 6V VGS
  • Adjustable Slope Compensation Gain
  • Adjustable Max Duty Cycle (Up to 96%)
  • Adjustable Leading Edge Blanking
  • ±1% Internal Voltage Reference
  • Programmable Operating Frequency with One External Resistor (75kHz to 500kHz)
  • Phase-Lockable Fixed Frequency 50kHz to 650kHz
  • SYNC Input and CLKOUT for 2-, 3-, 4-, 6- or 12-Phase Operation (PHASEMODE Programmable)
  • 24-Lead Narrow SSOP Package
  • 5mm × 5mm QFN Package with 0.65mm Lead Pitch
  • 24-Lead Thermally Enhanced TSSOP Package

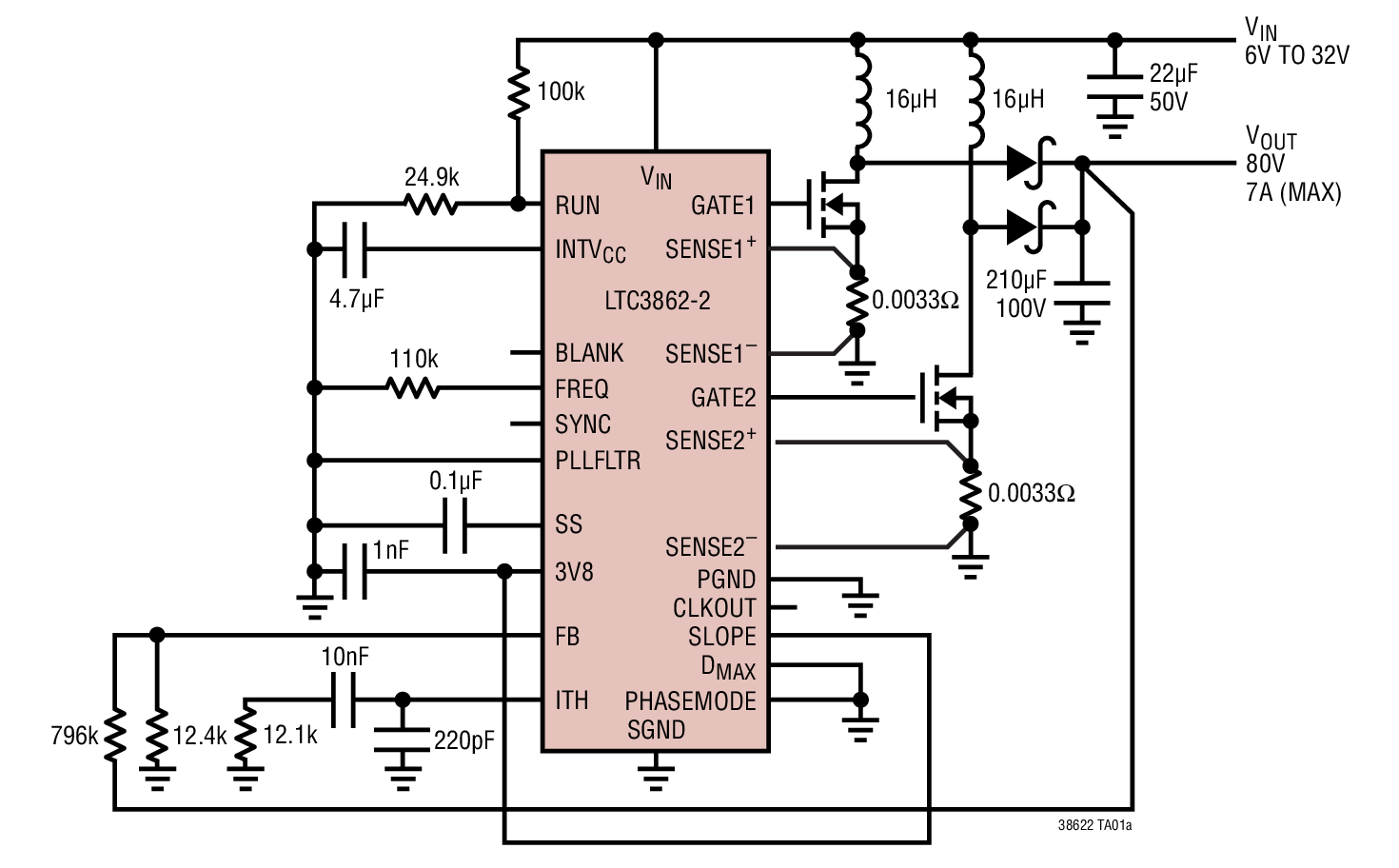
Part details & applications

The LTC3862-2 is a two-phase constant frequency, current mode boost and SEPIC controller that drives N-channel power MOSFETs. Two-phase operation reduces system filtering capacitance and inductance requirements.

The operating frequency can be set with an external resistor over a 75kHz to 500kHz range and can be synchronized to an external clock using the internal PLL. Multiphase operation is possible using the SYNC input, the CLKOUT output and the PHASEMODE control pin allowing 2-, 3-, 4-, 6- or 12-phase operation.

Other features include an internal 10V LDO with undervoltage lockout protection for the gate drivers, a precision RUN pin threshold with programmable hysteresis, soft-start and programmable leading edge blanking and maximum duty cycle.

Part Number Vin Range INTVcc UV+ UV-
LTC3862 4V to 36V 5V 3.3V 2.9V
LTC3862-1