0
LTC3802
  • LTC3802
  • LTC3802
  • LTC3802

LTC3802

PRODUCTION

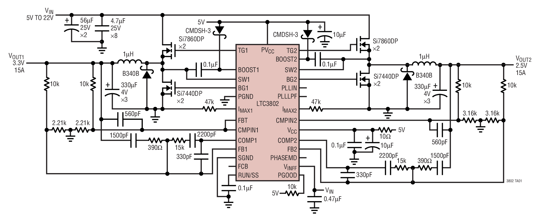
Dual 550kHz Synchronous 2-Phase DC/DC Controller with Programmable Up/Down Tracking

Analog Devices LTC3802 Product Info

10 February 2026 6

Features

  • Wide VIN Range: 3V to 30V Operation with Line Feedforward Compensation
  • Leading Edge Modulation Architecture for Extremely Low Duty Cycle Operation
  • Phase-Lockable Fixed Frequency: 330kHz to 750kHz
  • Two 180° Out-of-Phase Controllers
  • Fast Programmable Power-Up/-Down Tracking
  • Programmable Current Limit Without External Current Sense Resistor
  • Optional Burst Mode® Operation at Light Load
  • ±1% 0.6V Voltage Reference
  • External N-Channel MOSFET Architecture
  • Low Shutdown Current: <100µA
  • Overvoltage Protection and PGOOD Flag
  • Small 28-Lead SSOP and 32-Lead QFN Packages

Part details & applications

The LTC3802 is a dual switching regulator controller optimized for high efficiency step-down conversion from input voltages between 3V to 30V. The controller uses a leading edge modulation scheme to allow extremely low duty cycle operation. The constant frequency voltage mode controller allows a phase-lockable frequency between 330kHz and 750kHz. Power loss and noise due to the ESR of the input capacitors are minimized by operating the two controller output stages 180° out of phase. The synchronous buck architecture automatically shifts to Burst Mode operation as the output load decreases, ensuring maximum efficiency over a wide range of load currents.

The LTC3802 features an onboard, trimmed 0.6V reference and provides better than 1% regulation at the converter outputs. A separate output sense provides real time overvoltage protection and PGOOD sensing. An FBT pin programs the power-up/-down tracking between the two channels to meet various sequencing requirements. A RUN/SS pin provides soft-start and externally programmable current limit protection functions.

U.S. Patent Nos 5481178, 5846544, 6304066, 6580258, 5055767, 6307356


Applications

  • Notebook and Palmtop Computers
  • Portable Instruments
  • Battery-Operated Digital Devices
  • DC Power Distribution Systems

Subscribe to Welllinkchips !
Your Name
* Email
Submit a request