0
LTC1697
  • LTC1697
  • LTC1697
  • LTC1697

LTC1697

PRODUCTION

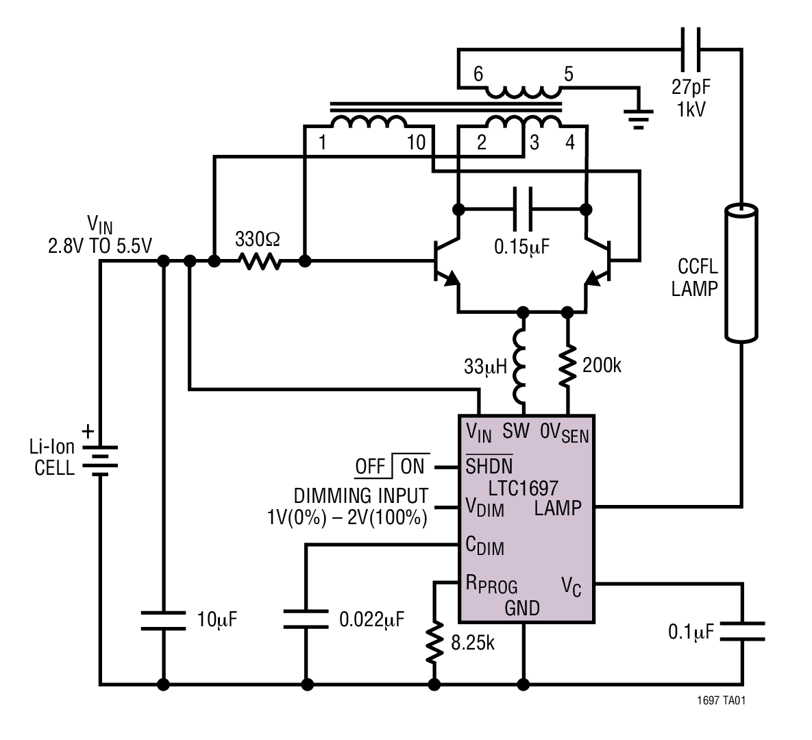
High Efficiency Low Power 1W CCFL Switching Regulator

Analog Devices LTC1697 Product Info

10 February 2026 6

Features

  • Operates from Single Li-Ion Battery
  • 2.8V to 5.5V Input Voltage Range
  • Very Low Shutdown Current: <2µA
  • Synchronous Buck Architecture for High Efficiency
  • PWM Dimming Frequency Adjustable with a Single Capacitor
  • Accurate Lamp Current Maximizes Lamp Lifetime
  • Fixed Frequency Operation at 300kHz
  • Internal or External PWM Dimming
  • Small 10-Pin MSOP Package

Part details & applications

The LTC1697 is designed to control a single 1W cold cathode fluorescent lamp (CCFL). An internal PWM dimming system maximizes efficiency and dimming range. Accurate lamp currents can be set with a single external resistor.

The LTC1697 includes a synchronous current mode PWM controller with internal 1A MOSFET switches. It contains a 300kHz oscillator, 0.8V reference, and internal current sense. It operates from a 2.8V to 5.5V input voltage. The LTC1697 also has a thermal limit and a shutdown that reduces supply current to <2µA.

The LTC1697 is available in the MSOP-10 package.

Applications

  • PDAs
  • Handheld Computers
  • Portable Instruments
  • Handheld GPS with Map Display
  • Handheld TV/Video Monitor

Subscribe to Welllinkchips !
Your Name
* Email
Submit a request