0
LTC1650
  • LTC1650
  • LTC1650
  • LTC1650

LTC1650

PRODUCTION

Low Glitch 16-Bit Voltage Output DAC

Analog Devices LTC1650 Product Info

10 February 2026 6

Features

  • 16-Bit Monotonic Over Temperature
  • Low Glitch Impulse: 2nV-s
  • Low Noise: 30nV/√Hz
  • Buffered Rail-to-Rail Voltage Output
  • Low Power: 50mW from ±5V Supplies
  • Unipolar or Bipolar Output (0V to VREF or ±VREF)
  • 4-Quadrant Multiplying Capability
  • Asynchronous Clear to User-Defined Voltage
  • Power-On Reset
  • Three-Wire SPI and MICROWIRE Compatible Serial Interface
  • Schmitt Trigger On CLK Input Allows Direct Optocoupler Interface
  • 16-Pin Narrow SO Package

Part details & applications

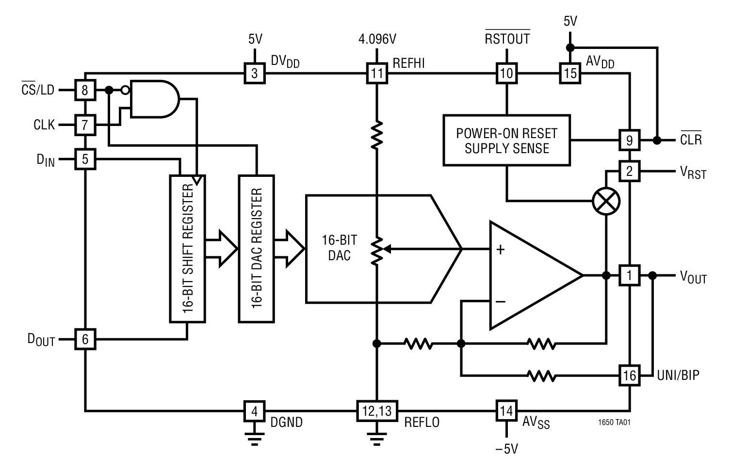
The LTC1650 is a deglitched rail-to-rail voltage output 16-bit digital-to-analog converter (DAC) available in a 16-pin narrow SO package. It has 16-bit monotonicity over temperature and includes a rail-to-rail output buffer amplifier and an easy to use three-wire cascadable serial interface. The LTC1650 operates with dual ±5V supplies.

With REFLO = 0V and REFHI = VREF, the output will swing from 0V to VREF in unipolar mode or ±VREF in bipolar mode.

The LTC1650 has excellent accuracy over its full operating temperature range along with very low power dissipation of 50mW with dual ±5V supplies. This, along with the small outline package, makes it the most flexible high resolution digital-to-analog converter available today.

The LTC1650 has a fast settling time of 4µs to 16 bits and a low midscale glitch of under 2nV-s. This makes the LTC1650 ideal for waveform generation or other applications where output dynamic performance is important.

Applications

  • Industrial Process Control
  • Precision Industrial Equipment
  • Waveform Generation
  • Automatic Test Equipment
  • High Resolution Offset and Gain Adjustment

Subscribe to Welllinkchips !
Your Name
* Email
Submit a request