0
LT3074
  • LT3074
  • LT3074
  • LT3074

LT3074

RECOMMENDED FOR NEW DESIGNS

5.5V, 3A Ultralow Noise, High PSRR, 45mV Dropout Linear Regulator with PMBus

Analog Devices LT3074 Product Info

10 February 2026 9

Features

  • Ultralow RMS Noise: 1.2μVRMS (10Hz to 100kHz)
  • Ultralow Spot Noise: 3.5nV/√Hz at 10kHz
  • Ultralow 1/f Noise: 7μVP-P (0.1Hz to 10Hz)
  • High PSRR at High Frequency: 52dB at 1MHz
  • Ultrafast Transient Response
  • Dropout Voltage: 45mV Typical
  • 100μA Reference Current: ±0.5% Initial Accuracy
  • Precision Current Monitor: ±3% Accuracy at 3A
  • PMBus Capability Includes:
    • VOUT, IOUT, VIN, VBIAS, and Temperature Reporting
    • VOUT Margining
    • IOUT Overcurrent and Undercurrent Warn Limits
    • VOUT, VIN, and VBIAS Undervoltage and Overvoltage Warn Limits
    • Overtemperature Warn Limit
  • Stable with Ceramic Output Capacitors (10μF Minimum)
  • Parallel Multiple Devices for Higher Current
  • VIOC Pin to Control Upstream Switching Converter
  • 22-Lead (3mm × 4mm) LQFN Package

Part details & applications

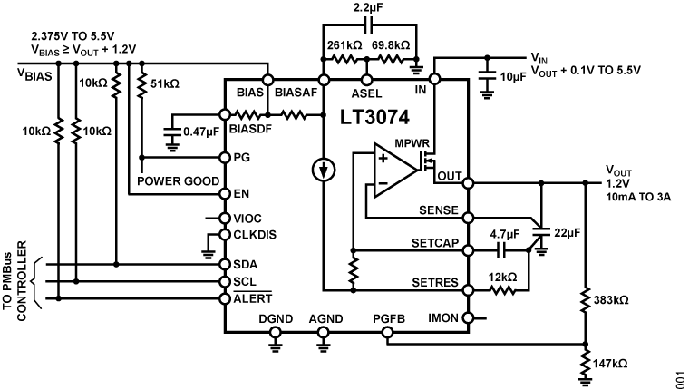
The LT3074 is a low voltage, ultralow noise, and ultrafast transient response linear regulator with a PMBus serial interface. The device supplies up to 3A with a typical dropout voltage of 45mV. A 4.7μF reference bypass capacitor decreases output voltage noise to 1.2μVRMS. The wide bandwidth and high PSRR permit the use of small ceramic capacitors, saving bulk capacitance and cost. The LT3074 is supported by the LTPowerPlay software development tool with a graphical user interface (GUI).

The LT3074 sources a 100μA precision reference current to the LT3074’s SETRES pin. Placing a resistor from this SETRES pin to GND sets the output voltage. The LT3074’s unity-gain operation provides virtually constant output noise, PSRR, bandwidth and load regulation, independent of the programmed output voltage. Additionally, the LT3074 incorporates a unique tracking feature (VIOC) to control the upstream switching regulator to maintain a constant voltage across the LT3074, and hence minimize power dissipation.

The PMBus control allows to set the output current limit from 1A to 6.4A in discrete steps of 0.05A. The PMBus Telemetry feature provides information regarding the output voltage and current, input voltage, bias voltage and die temperature. The LT3074 features a CLKDIS pin to control the internal clock. Pulling this pin to BIAS disables the internal clocks to put LT3074 in the “quiet mode”. The LT3074 is available in a compact 22 lead (3mm × 4mm) LQFN package (laminate package with QFN footprint).

APPLICATIONS

  • RF Power Supplies: PLLs, VCOs, Mixers, LNAs, PAs 
  • High Speed/High Precision Data Converters
  • Low Noise Instrumentation
  • Post-Regulator for Switching Supplies
  • FPGA and DSP Power Supplies
  • Medical Applications

Subscribe to Welllinkchips !
Your Name
* Email
Submit a request