0
LT1246
  • LT1246
  • LT1246

LT1246

PRODUCTION

1MHz Off-Line Current Mode PWM and DC/DC Converter

Analog Devices LT1246 Product Info

10 February 2026 6

Features

  • Current Mode Operation to 1MHz
  • 30ns Current Sense Delay
  • <250µA Low Start-Up Current
  • Current Sense Leading Edge Blanking
  • Pin Compatible with UC1842
  • Undervoltage Lockout with Hysteresis
  • No Cross-Conduction Current
  • Trimmed Bandgap Reference
  • 1A Totem Pole Output

Part details & applications

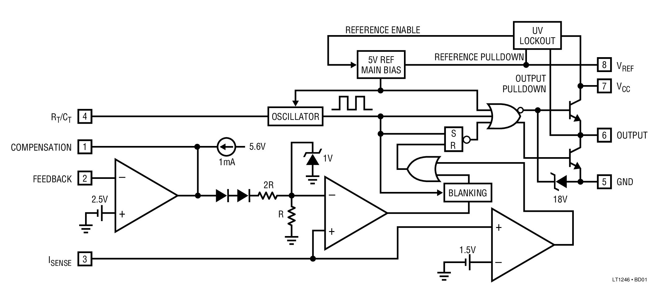
The LT1246/LT1247 are 8-pin, fixed frequency, current mode, pulse width modulators. These devices are designed to be improved plug compatible versions of the industry standard UC1842 PWM circuit. The LT1246/LT1247 are optimized for off-line and DC/DC converter applications. They contain a temperature compensated reference, high gain error amplifier, current sensing comparator, and a high current totem pole output stage ideally suited to driving power MOSFETs. Start-up current has been reduced to less than 250µA. Cross-conduction current spikes in the totem pole output stage have been eliminated, making 1MHz operation practical. Several new features have been incorporated. Leading edge blanking has been added to the current sense comparator. This minimizes or eliminates the filter that is normally required. Eliminating this filter allows the current sense loop to operate with minimum delays. Trims have been added to the oscillator circuit for both frequency and sink current, and both of these parameters are tightly specified. The output stage is clamped to a maximum VOUT of 18V in the on state. The output and the reference output are actively pulled low during under-voltage lockout.

Applications

  • Off-Line Converters
  • DC/DC Converters

Subscribe to Welllinkchips !
Your Name
* Email
Submit a request