0
DS1881
  • DS1881

DS1881

PRODUCTION

Dual NV Audio Taper Digital Potentiometer Provides Low-Noise, Low-Distortion Digital Volume Control for Single-Supply Applications

Analog Devices DS1881 Product Info

10 February 2026 6

Features

  • Dual, Audio Log Taper Potentiometers
  • Low THD+N and Crosstalk
  • 5V Analog Supply (Independent of Digital Supply)
  • 3V to 5V Digital Supply Range
  • Potentiometer Settings Configurable as NV or Volatile
  • Zero-Crossing Detector Eliminates Switching Noise
  • Two User-Configurable Attenuation Options
  • Configuration Option 1: 63 Positions Provide 1dB Attenuation Steps from 0dB to -62dB Plus Mute
  • Configuration Option 2: (Software-Compatible with the DS1808): 33 Positions Plus Mute as Follows
    • Positions 0–12: 1dB per Step for 12 Steps
    • Positions 13–24: 2dB per Step for 12 Steps
    • Positions 25–32: 3dB per Step for 8 Steps
  • I²C-Compatible Serial Interface
  • Three Address Pins Allow Up to 8 Devices on I²C Bus
  • 45kΩ Potentiometer End-to-End Resistance
  • Industrial Temperature Range (-40°C to +85°C)
  • 16-Pin TSSOP or SO Package

Part details & applications

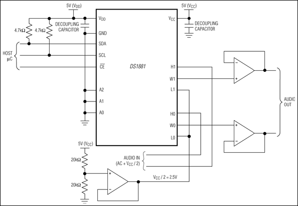
The DS1881 is a dual, nonvolatile (NV) digital potentiometer designed to operate in audio systems that require 5V signal levels. The potentiometer settings can be stored in EEPROM so that they are retained when the power is cycled. The DS1881 has separate supplies for the potentiometers (VCC) and the communication circuitry (VDD). For clickless/popless operation, a zero-crossing detector allows the wiper position to change when there is no voltage across the potentiometer. The device is also designed to minimize crosstalk, and the two digital potentiometers provide 0.5dB channel-to-channel matching to prevent volume differences between channels. Total harmonic distortion (THD) is also minimal as long as the wiper drives a high-impedance load.

Two attenuation configuration options provide optimum flexibility for the specific application. Configuration Option 1 provides 63 logarithmic tapered steps (0dB to -62dB, 1dB/step) plus a mute setting. Configuration Option 2 has 32 logarithmic steps plus mute and provides software compatibility with the DS1808. When Configuration Option 2 is used in combination with the 16-pin SO package, the DS1881 is both software and pin compatible with the DS1808 in 5V applications.

Applications

  • Car Stereo
  • Consumer Audio/Video
  • Notebook and PC Audio
  • Portable Audio Equipment

Subscribe to Welllinkchips !
Your Name
* Email
Submit a request