0
DS1305
  • DS1305

DS1305

PRODUCTION

Serial Alarm Real-Time Clock 3-Wire/SPI Serial Interface Trickle Charge Real-Time Clock with Alarms

Analog Devices DS1305 Product Info

10 February 2026 7

Features

  • Completely Manages All Timekeeping Functions
    • Real-Time Clock (RTC) Counts Seconds, Minutes, Hours, Date of the Month, Month, Day of the Week, and Year with Leap-Year Compensation Valid Up to 2100
    • 96-Byte, Battery-Backed NV RAM for Data Storage
    • Two Time-Of-Day Alarms, Programmable on Combination of Seconds, Minutes, Hours, and Day of the Week
  • Standard Serial Port Interfaces with Most Microcontrollers
    • Supports SPI (Serial Peripheral Interface) Modes 1 and 3 or Standard 3-Wire Interface
    • Burst Mode for Reading/Writing Successive Addresses in Clock/RAM
  • Multiple Power Supply Pins Ease Adding Battery For Backup
    • Dual-Power Supply Pins for Primary and Backup Power Supplies
    • Optional Trickle Charge Output to Backup Supply
    • 2.0V to 5.5V Operation
  • 20-Pin TSSOP Minimizes Required Space
  • Optional Industrial Temperature Range: -40°C to +85°C Supports Operation in a Wide Range of Applications
  • Underwriters Laboratory (UL®) Recognized

Part details & applications

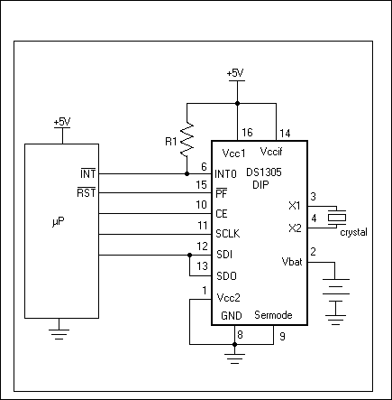
The DS1305 serial alarm real-time clock provides a full binary coded decimal (BCD) clock calendar that is accessed by a simple serial interface. The clock/calendar provides seconds, minutes, hours, day, date, month, and year information. The end of the month date is automatically adjusted for months with fewer than 31 days, including corrections for leap year. The clock operates in either the 24-hour or 12-hour format with AM/PM indicator. In addition, 96 bytes of NV RAM are provided for data storage. The DS1305 will maintain the time and date, provided the oscillator is enabled, as long as at least one supply is at a valid level. An interface logic power-supply input pin (VCCIF) allows the DS1305 to drive SDO and active-low PF pins to a level that is compatible with the interface logic. This allows an easy interface to 3V logic in mixed supply systems.

The DS1305 offers dual-power supplies as well as a battery input pin. The dual power supplies support a programmable trickle charge circuit that allows a rechargeable energy source (such as a super cap or rechargeable battery) to be used for a backup supply. The VBAT pin allows the device to be backed up by a non-rechargeable battery. The DS1305 is fully operational from 2.0V to 5.5V.

Two programmable time-of-day alarms are provided by the DS1305. Each alarm can generate an interrupt on a programmable combination of seconds, minutes, hours, and day. "Don't care" states can be inserted into one or more fields if it is desired for them to be ignored for the alarm condition. The time-of-day alarms can be programmed to assert two different interrupt outputs or to assert one common interrupt output. Both interrupt outputs operate when the device is powered by VCC1, VCC2, or VBAT.

The DS1305 supports direct serial peripheral interface SPI™ to serial data ports or stand

Subscribe to Welllinkchips !
Your Name
* Email
Submit a request