0
DG411F
  • DG411F

DG411F

PRODUCTION

Quad, Rail-to-Rail, Fault-Protected, SPST Analog Switches

Analog Devices DG411F Product Info

10 February 2026 8

Features

  • No Power-Supply Sequencing Required
  • Rail-to-Rail Signal Handling
  • All Switches Off with Power Off
  • All Switches Off when V+ is Off and V- is On
  • ±40V Fault Protection with Power Off
  • ±36V Fault Protection with ±15V Supplies
  • Control Line Fault Protection from V- - 0.3V to V- + 40V
  • Pin Compatible with Industry-Standard DG411/DG412/DG413
  • 20ns (typ) Fault Response Time
  • 35Ω (max) RON with ±15V Supplies
  • ±4.5V to ±20V Dual Supplies
  • +9V to +36V Single Supply
  • TTL- and CMOS-Compatible Logic Inputs with ±15V or Single +9V to +15V Supplies

Part details & applications

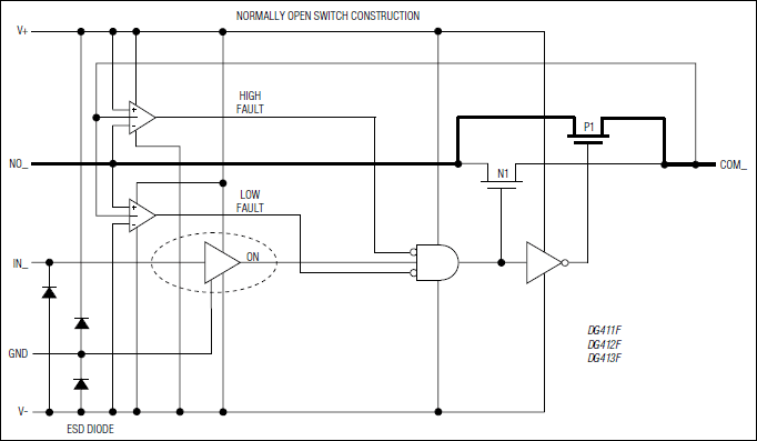
The DG411F/DG412F/DG413F are quad, single-pole/single-throw (SPST), fault-protected analog switches. They are pin compatible with the industry-standard nonprotected DG411/DG412/DG413. These new switches feature fault-protected inputs and rail-to-rail signal-handling capability. All terminals are protected from overvoltage faults up to ±36V with power on and up to ±40V with power off. During a fault condition, the COM, NO, or NC terminal becomes an open circuit and only microamperes of leakage current flow from the source. On-resistance is 35Ω (max) and is matched between switches to 1.5Ω (max) at +25°C.

The DG411F has four normally closed (NC) switches. The DG412F has four normally open (NO) switches. The DG413F has two NC and two NO switches. These CMOS switches operate with dual power supplies ranging from ±4.5V to ±20V or a single supply between +9V and +36V. All digital inputs have +0.8V and +2.4V logic thresholds, ensuring both TTL and CMOS logic compatibility when using ±15V or a single +12V supply.

For supply voltages of ±5V, +5V, and +3V, refer to the MAX4711/MAX4712/MAX4713 data sheet.

Applications

  • Avionics
  • Communication Systems
  • Data Acquisition
  • Industrial and Process Control Systems
  • Redundant/Backup Systems
  • Signal Routing
  • Test Equipment

Subscribe to Welllinkchips !
Your Name
* Email
Submit a request