0
ADG3233
  • ADG3233
  • ADG3233

ADG3233

PRODUCTION

Low Voltage 1.65 V to 3.6 V, (Up/Down) Logic Level Translation, Bypass Switch

Analog Devices ADG3233 Product Info

10 February 2026 5

Features

  • Operates from 1.65 V to 3.6 V Supply Rails
  • 8-lead SOT-23 and MSOP packages
  • Short circuit protection
  • Bypass or normal operation
  • Bidirectional level translation, unidirectional signal path

Part details & applications

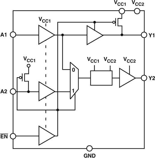
The ADG3233 is a bypass switch designed on a submicron process which operates from supplies as low as 1.65 V. The device is guaranteed for operation over the supply range 1.65 V to 3.6 V. It operates from two supply voltages allowing bidirectional level translation, that is. it translates low voltages to higher voltages and vice versa. The signal path is unidirectional, meaning data may only flow from A to Y.

This type of device may be used in applications that require a bypassing function. It is ideally suited to bypassing devices in a JTAG chain or bypassing devices in a daisy-chain loop. One switch could be used for each device or a number of devices, thus allowing easy bypassing of one or more devices in a chain. This may be particularly useful in reducing the time overhead in testing devices in the JTAG chain or in daisy-chain applications where the user does not wish to change the settings of a particular device.

The bypass switch is packaged in two of the smallest footprints available for its required pin count. The 8-lead SOT-23 package requires only 2.9 mm x 2.8 mm board space, while the MSOP package occupies approximately 3 mm x 4.9 mm board area.

Subscribe to Welllinkchips !
Your Name
* Email
Submit a request