0
ADAS1127
  • ADAS1127

ADAS1127

NOT RECOMMENDED FOR NEW DESIGNS

64-Channel, 24-Bit Current-to-Digital ADC

Analog Devices ADAS1127 Product Info

10 February 2026 5

Features

  • 64-channel, low level current-to-digital converter
  • Up to 24-bit resolution
  • Up to 19.7 kSPS (50.7 μs integration time)
  • Simultaneous sampling
  • Ultralow noise (down to 0.4 fC [2500e−])
  • User-adjustable full-scale range
  • INL: ±0.025% of reading ±0.75 ppm of FSR
  • Very low power dissipation: 6.25 mW/channel
  • LVDS self-clocked serial data interface
  • SPI configuration registers (daisy-chain)
  • On-board temperature sensor and reference buffer
  • 10 mm × 10 mm, mini-BGA package

Part details & applications

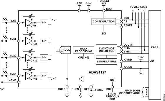
The ADAS1127 is a 64-channel, current-to-digital, analog-to-digital converter (ADC). It contains 64 low power, low noise, low input current integrators, simultaneous sample-and-holds, and a high speed, high resolution ADCs with configurable sampling rate and resolutions up to 24 bits.

All converted channel results are output on a single LVDS self-clocked serial interface, which reduces external hardware. An SPI-compatible serial interface allows configuration of the ADC using the SDI input. The SDO output allows the user to daisy-chain several ADCs on a single, 3-wire bus. The ADAS1127 uses the separate supply IOVDD to reduce the digital noise effect on the conversions.

The ADAS1127 is in a 10 mm × 10 mm, mini-BGA package. For more information on the ADAS1127, contact Analog Devices, Inc, at [email protected].

Applications
  • Medical, industrial, and security CT scanner data acquisition
  • Photodiode sensors
  • Dosimetry and radiation therapy systems
  • Optical fiber power monitoring
  • X-ray detection systems
  • High channel-count data acquisition systems (current or voltage inputs)

Subscribe to Welllinkchips !
Your Name
* Email
Submit a request