0
TPS92633
  • TPS92633
  • TPS92633
  • TPS92633
  • TPS92633
  • TPS92633

TPS92633

ACTIVE

Three-channel high-side LED driver with thermal sharing and off-board binning

Texas Instruments TPS92633 Product Info

1 April 2026 0

Parameters

Input voltage type

Linear

Topology

Current Source

Vin (min) (V)

4.5

Vin (max) (V)

40

Vout (max) (V)

40

Vout (min) (V)

0

Iout (max) (A)

0.45

Iq (typ) (mA)

1.5

Features

Enable/Shutdown, Fault Detection, Fault Diagnostic, LED Short to Ground Detection, LED Shorted Detection, PWM Dimming, Thermal shutdown

Operating temperature range (°C)

-55 to 125

Dimming method

PWM

Number of channels

0

Rating

Catalog

Package

HTSSOP (PWP)-20-41.6 mm² 6.5 x 6.4

Features

  • Wide input voltage range: 4.5 V to 40 V
  • Thermal sharing by external shunt resistor
  • Low supply current in fault mode
  • Three high-precision current regulation:
    • Up to 150-mA current output for each channel
    • ±5% accuracy over full temperature range
    • Independent current setting by resistor
    • Independent PWM pin for brightness control
    • Support off-board brightness binning resistor
    • Support external NTC for current derating
  • Low dropout voltage:
    • Maximum dropout: 600 mV at 150 mA
  • Diagnostics and protection
    • LED open-circuit with auto-recovery
    • LED short-to-GND with auto-recovery
    • Single LED short-circuit detection with auto-recovery
    • Diagnostic enable with adjustable threshold
    • Fault bus configurable as either one-fails–all-fail or only-failed-channel off (N-1)
    • Thermal shutdown
  • Operation junction temperature range: –55°C to 150°C
  • Wide input voltage range: 4.5 V to 40 V
  • Thermal sharing by external shunt resistor
  • Low supply current in fault mode
  • Three high-precision current regulation:
    • Up to 150-mA current output for each channel
    • ±5% accuracy over full temperature range
    • Independent current setting by resistor
    • Independent PWM pin for brightness control
    • Support off-board brightness binning resistor
    • Support external NTC for current derating
  • Low dropout voltage:
    • Maximum dropout: 600 mV at 150 mA
  • Diagnostics and protection
    • LED open-circuit with auto-recovery
    • LED short-to-GND with auto-recovery
    • Single LED short-circuit detection with auto-recovery
    • Diagnostic enable with adjustable threshold
    • Fault bus configurable as either one-fails–all-fail or only-failed-channel off (N-1)
    • Thermal shutdown
  • Operation junction temperature range: –55°C to 150°C

Description

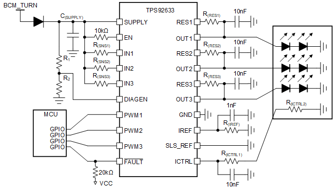
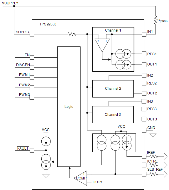
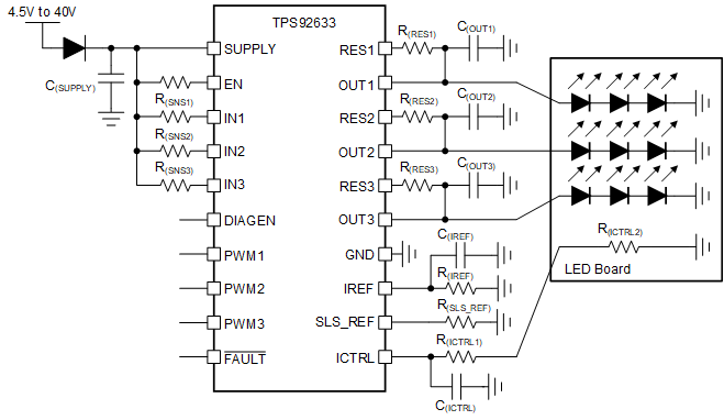
The TPS92633 three-channel LED driver includes an unique thermal management design to reduce temperature rising on the device. The TPS92633 is a linear driver to output full current loads up to 150 mA per channel. External shunt resistors are leveraged to share output current and dissipate power out of the driver. The TPS92633 also drives LED units and off-board brightness binning resistors to simplify the manufacturing process and lower whole system cost. Its full-diagnostic capabilities include LED open, LED short-to-GND circuit and single LED short circuit detection.

The TPS92633 three-channel LED driver includes an unique thermal management design to reduce temperature rising on the device. The TPS92633 is a linear driver to output full current loads up to 150 mA per channel. External shunt resistors are leveraged to share output current and dissipate power out of the driver. The TPS92633 also drives LED units and off-board brightness binning resistors to simplify the manufacturing process and lower whole system cost. Its full-diagnostic capabilities include LED open, LED short-to-GND circuit and single LED short circuit detection.

Subscribe to Welllinkchips !
Your Name
* Email
Submit a request