0
TPS65132S
  • TPS65132S
  • TPS65132S

TPS65132S

ACTIVE

Single Inductor - Dual Output Power Supply for Bipolar, Small-/Medium-Size Displays

Texas Instruments TPS65132S Product Info

1 April 2026 0

Parameters

Display type

AMOLED, LCD bipolar

IC integration

AMOLED bias, LCD bias

Vin (min) (V)

2.5

Vin (max) (V)

5.5

Applications

7 inches or less, 7 to 13 inches

Source driver voltage (min) (V)

-6

Source driver voltage (max) (V)

6

Level shifter/scan driver (Ch)

0

V_POS (min) (V)

4

V_POS (max) (V)

6

V_NEG (min) (V)

-6

V_NEG (max) (V)

-4

Features

Adjustable sequencing, I2C interface, Output discharge

Topology

Split-Rail

Rating

Catalog

Operating temperature range (°C)

-40 to 85

Package

DSBGA (YFF)-15-3.08000000000000022 mm² 1.4000000000000001 x 2.2

Features

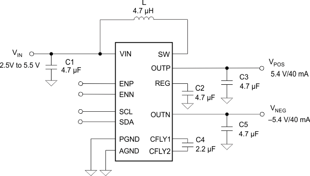
  • Input Voltage Range: 2.5 V to 5.5 V
  • VPOS Boost Converter: 4 V to 6 V (0.1-V step)
  • VNEG Inverting Buck-Boost Converter: –6 V to –4 V (0.1-V step)
  • Maximum Output Current: 80 mA or 150 mA
  • Outstanding Combined Efficiency
    • > 85% at IOUT > 10 mA
    • > 90% at IOUT > 40 mA
  • Excellent Performance
    • Outstanding Transient Response
    • 1% Output Voltage Accuracy over Full Temperature Range
  • I2C Interface
    • Programmable Power-Up / -Down Sequencing Options
    • Flexible Output Voltage Programming
    • Programmable Active Output Discharge
    • > 1000x Programmable Non-Volatile Memory
  • Under-Voltage Lock-Out and Thermal Protection
  • Two Package Options
    • 15-Ball CSP Package
    • 20-Pins QFN Package
  • Input Voltage Range: 2.5 V to 5.5 V
  • VPOS Boost Converter: 4 V to 6 V (0.1-V step)
  • VNEG Inverting Buck-Boost Converter: –6 V to –4 V (0.1-V step)
  • Maximum Output Current: 80 mA or 150 mA
  • Outstanding Combined Efficiency
    • > 85% at IOUT > 10 mA
    • > 90% at IOUT > 40 mA
  • Excellent Performance
    • Outstanding Transient Response
    • 1% Output Voltage Accuracy over Full Temperature Range
  • I2C Interface
    • Programmable Power-Up / -Down Sequencing Options
    • Flexible Output Voltage Programming
    • Programmable Active Output Discharge
    • > 1000x Programmable Non-Volatile Memory
  • Under-Voltage Lock-Out and Thermal Protection
  • Two Package Options
    • 15-Ball CSP Package
    • 20-Pins QFN Package

Description

The TPS65132 family is designed to supply positive/negative driven applications. The device uses a single inductor scheme for both outputs to provide the user smallest solution size, a small bill-of-material as well as high efficiency. The devices offer best line and load regulation at low noise. With its input voltage range of 2.5 V to 5.5 V, it is optimized for products powered by single-cell batteries (Li-Ion, Ni-Li, Li-Polymer) and fixed 3.3-V and 5-V rails. The TPS656132 family provides 80 mA and 150 mA output current options with programmability to 40 mA. There are both CSP and QFN package options available.

The TPS65132 family is designed to supply positive/negative driven applications. The device uses a single inductor scheme for both outputs to provide the user smallest solution size, a small bill-of-material as well as high efficiency. The devices offer best line and load regulation at low noise. With its input voltage range of 2.5 V to 5.5 V, it is optimized for products powered by single-cell batteries (Li-Ion, Ni-Li, Li-Polymer) and fixed 3.3-V and 5-V rails. The TPS656132 family provides 80 mA and 150 mA output current options with programmability to 40 mA. There are both CSP and QFN package options available.

Subscribe to Welllinkchips !
Your Name
* Email
Submit a request