0
TPS62866
  • TPS62866
  • TPS62866

TPS62866

ACTIVE

5.5-V, 6-A synchronous step-down converter with I2C interface in 1.05-mm × 1.78-mm WCSP package

Texas Instruments TPS62866 Product Info

1 April 2026 1

Parameters

Rating

Catalog

Topology

Buck, Step-Down Converter, Synchronous Buck

Iout (max) (A)

6

Vin (max) (V)

5.5

Vin (min) (V)

2.5

Vout (max) (V)

1.675

Vout (min) (V)

0.4

Features

Adaptive/Dynamic Voltage Scaling, Enable, Forced PWM, I2C/PMBus, Light Load Efficiency, Light load efficiency, Output discharge, Over Current Protection, Power good, Soft Start Fixed, Synchronous Rectification, UVLO Fixed, UVLO fixed, VID Interface

EMI features

Low parasitic Hotrod packaging

Control mode

COT, Constant on-time (COT), DCS-Control

Operating temperature range (°C)

-40 to 125

Iq (typ) (A)

0.000005

Duty cycle (max) (%)

100

Package

DSBGA (YCG)-15-1.8375 mm² 1.75 x 1.05

Features

  • 7-mΩ and 6.5-mΩ internal power MOSFETs
  • >90% efficiency (0.9-V output)
  • DCS-control topology for fast transient response
  • 1% output voltage accuracy
  • 4-µA operating quiescent current
  • 2.4-V to 5.5-V input voltage range
  • 2.4-MHz switching frequency
  • Selection by external resistor
    • Start-up output voltage
    • I2C slave address
  • Selection by I2C interface
    • Power save mode or forced PWM mode
    • Output discharge
    • Hiccup or latching short-circuit protection
    • Output voltage ramp speed
  • VID pin for dynamic voltage scaling (DVS)
  • Thermal pre-warning and thermal shutdown
  • Power good indicator pin option
  • I2C-compatible interface up to 3.4 Mbps
  • Available in 1.05-mm x 1.78-mm x 0.5-mm 15-pin WCSP package with 0.35-mm pitch
  • Create a custom design using the TPS62866 with the WEBENCH® Power Designer
  • 7-mΩ and 6.5-mΩ internal power MOSFETs
  • >90% efficiency (0.9-V output)
  • DCS-control topology for fast transient response
  • 1% output voltage accuracy
  • 4-µA operating quiescent current
  • 2.4-V to 5.5-V input voltage range
  • 2.4-MHz switching frequency
  • Selection by external resistor
    • Start-up output voltage
    • I2C slave address
  • Selection by I2C interface
    • Power save mode or forced PWM mode
    • Output discharge
    • Hiccup or latching short-circuit protection
    • Output voltage ramp speed
  • VID pin for dynamic voltage scaling (DVS)
  • Thermal pre-warning and thermal shutdown
  • Power good indicator pin option
  • I2C-compatible interface up to 3.4 Mbps
  • Available in 1.05-mm x 1.78-mm x 0.5-mm 15-pin WCSP package with 0.35-mm pitch
  • Create a custom design using the TPS62866 with the WEBENCH® Power Designer

Description

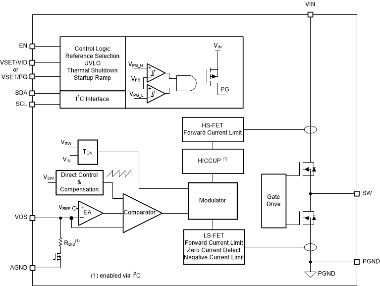
The TPS62864 and TPS62866 devices are high-frequency synchronous step-down converters with I2C interface which provide an efficient, adaptive, and high power-density solution. At medium to heavy loads, the converter operates in PWM mode and automatically enters Power Save Mode operation at light load to maintain high efficiency over the entire load current range. The device can also be forced in PWM mode operation for smallest output voltage ripple. Together with its DCS-control architecture, excellent load transient performance and tight output voltage accuracy are achieved. Via the I2C interface and a dedicated VID pin, the output voltage is quickly adjusted to adapt the power consumption of the load to the ever-changing performance needs of the application.

The TPS62864 and TPS62866 devices are high-frequency synchronous step-down converters with I2C interface which provide an efficient, adaptive, and high power-density solution. At medium to heavy loads, the converter operates in PWM mode and automatically enters Power Save Mode operation at light load to maintain high efficiency over the entire load current range. The device can also be forced in PWM mode operation for smallest output voltage ripple. Together with its DCS-control architecture, excellent load transient performance and tight output voltage accuracy are achieved. Via the I2C interface and a dedicated VID pin, the output voltage is quickly adjusted to adapt the power consumption of the load to the ever-changing performance needs of the application.

Subscribe to Welllinkchips !
Your Name
* Email
Submit a request