0
TPS61230A
  • TPS61230A
  • TPS61230A

TPS61230A

ACTIVE

5-V/6-A High Efficiency Step-Up Converter in 2.0-mm x 2.0-mm QFN Package

Texas Instruments TPS61230A Product Info

1 April 2026 1

Parameters

Rating

Catalog

Topology

Boost

Vin (max) (V)

4.5

Vin (min) (V)

2.5

Vout (max) (V)

5.5

Vout (min) (V)

2.5

Switch current limit (typ) (A)

6

Features

Enable, Light-load efficiency, Load Disconnect, Synchronous Rectification

Operating temperature range (°C)

-40 to 125

Iq (typ) (A)

0.000025

Duty cycle (max) (%)

90

Package

VQFN-HR (RNS)-7-4 mm² 2 x 2

Features

  • Input Voltage Range: 2.5 V to 4.5 V
  • Output Voltage Range: 2.5 V to 5.5 V
  • Two 21-mΩ (LS) / 18-mΩ (HS) MOSFETs
  • 20-µA Quiescent Current
  • 6-A Valley Switching Current Limit
  • 1.15-MHz Quasi-Constant Switching Frequency
  • PFM Operation at the Light Load
  • 1.05-ms Soft Start Time
  • True Load Disconnect
  • NOT Support Vin > Vout Operation
  • Output Short Protection
  • Over Voltage Protection
  • Thermal Shutdown
  • 2.0-mm x 2.0-mm VQFN 7-Pin Package
  • Input Voltage Range: 2.5 V to 4.5 V
  • Output Voltage Range: 2.5 V to 5.5 V
  • Two 21-mΩ (LS) / 18-mΩ (HS) MOSFETs
  • 20-µA Quiescent Current
  • 6-A Valley Switching Current Limit
  • 1.15-MHz Quasi-Constant Switching Frequency
  • PFM Operation at the Light Load
  • 1.05-ms Soft Start Time
  • True Load Disconnect
  • NOT Support Vin > Vout Operation
  • Output Short Protection
  • Over Voltage Protection
  • Thermal Shutdown
  • 2.0-mm x 2.0-mm VQFN 7-Pin Package

Description

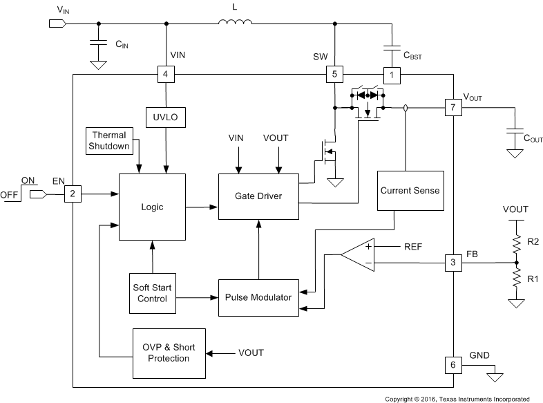
The TPS61230A device is a high efficiency fully integrated synchronous boost converter. It integrates 6-A, 21-mΩ and 18-mΩ power switches, which is capable of delivering up to 2.4-A output current at 5-V output with the 2.5-V input supply. The low RDS_ON switches enable the power conversion efficiency up to 96% and minimize the thermal stress in very compact solution size.

The typical operating frequency is 1.15 MHz, which allows the use of small inductor and capacitors to achieve a small solution size. The TPS61230A provides an adjustable output voltage via an external resistor divider.

During the light load condition, the TPS61230A automatically enters into the PFM operation for maximizing the efficiency with the lowest quiescent current. In the shutdown by pulling EN pin to the logic low, the load is completely disconnected from the input, and the input current consumption is reduced to below 1.0 µA.

When the output is shorted, the device enters into the hiccup protection mode and recovery automatically when the output short is released. Other features like the output over voltage protection, thermal shutdown protection are integrated.

The device is available in a 2.00-mm x 2.00-mm x 0.9-mm VQFN package and requires the minimum amount of external components.

The TPS61230A device is a high efficiency fully integrated synchronous boost converter. It integrates 6-A, 21-mΩ and 18-mΩ power switches, which is capable of delivering up to 2.4-A output current at 5-V output with the 2.5-V input supply. The low RDS_ON switches enable the power conversion efficiency up to 96% and minimize the thermal stress in very compact solution size.

The typical operating frequency is 1.15 MHz, which allows the use of small inductor and capacitors to achieve a small solution size. The TPS61230A provides an adjustable output voltage via an external resistor divider.

During the light load condition, the TPS61230A automatically enters into the PFM operation for maximizing the efficiency with the lowest quiescent current. In the shutdown by pulling EN pin to the logic low, the load is completely disconnected from the input, and the input current consumption is reduced to below 1.0 µA.

When the output is shorted, the device enters into the hiccup protection mode and recovery automatically when the output short is released. Other features like the output over voltage protection, thermal shutdown protection are integrated.

The device is available in a 2.00-mm x 2.00-mm x 0.9-mm VQFN package and requires the minimum amount of external components.

Subscribe to Welllinkchips !
Your Name
* Email
Submit a request