0
TPS61093
  • TPS61093
  • TPS61093

TPS61093

ACTIVE

Low Input, 20V/1.1A Step-Up DC/DC Converter with Integrated Power Diode and Input/Output Isolation

Texas Instruments TPS61093 Product Info

1 April 2026 1

Parameters

Rating

Catalog

Topology

Boost

Vin (max) (V)

6

Vin (min) (V)

1.6

Vout (max) (V)

17

Vout (min) (V)

1.7

Switch current limit (typ) (A)

1.1

Features

Enable, Output discharge, Synchronous rectification

Operating temperature range (°C)

-40 to 125

Iq (typ) (A)

0.0009

Duty cycle (max) (%)

93

Package

WSON (DSK)-10-6.25 mm² 2.5 x 2.5

Features

  • Input range: 1.6 V to 6 V
  • Integrated power diode and isolation FET
  • 20-V Internal switch FET with 1.1-A current
  • Fixed 1.2-MHz switching frequency
  • Efficiency at 15-V output up to 88%
  • Overload and overvoltage protection
  • Programmable soft start-up
  • Load discharge path after IC shutdown
  • 2.5 mm × 2.5 mm × 0.8 mm WSON package
  • Create a custom design using the TPS61093 with the WEBENCH® Power Designer
  • Input range: 1.6 V to 6 V
  • Integrated power diode and isolation FET
  • 20-V Internal switch FET with 1.1-A current
  • Fixed 1.2-MHz switching frequency
  • Efficiency at 15-V output up to 88%
  • Overload and overvoltage protection
  • Programmable soft start-up
  • Load discharge path after IC shutdown
  • 2.5 mm × 2.5 mm × 0.8 mm WSON package
  • Create a custom design using the TPS61093 with the WEBENCH® Power Designer

Description

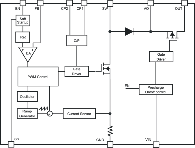
The TPS61093 is a 1.2-MHz, fixed-frequency boost converter designed for high integration and high reliability. The IC integrates a 20-V power switch, input/output isolation switch, and power diode. When the output current exceeds the overload limit, the isolation switch of the IC opens up to disconnect the output from the input, thus protecting the IC and the input supply. The isolation switch also disconnects the output from the input during shutdown to minimize leakage current. When the IC is shut down, the output capacitor is discharged to a low voltage level by internal diodes. Other protection features include 1.1-A peak overcurrent protection (OCP) at each cycle, output overvoltage protection (OVP), thermal shutdown, and undervoltage lockout (UVLO).

With its 1.6-V minimum input voltage, the IC can be powered by two alkaline batteries, a single Li-ion battery, or 3.3-V and 5-V regulated supply. The output can be boosted up to 17 V. The TPS61093 is available in 2.5 mm × 2.5 mm VSON package with thermal pad.

The TPS61093 is a 1.2-MHz, fixed-frequency boost converter designed for high integration and high reliability. The IC integrates a 20-V power switch, input/output isolation switch, and power diode. When the output current exceeds the overload limit, the isolation switch of the IC opens up to disconnect the output from the input, thus protecting the IC and the input supply. The isolation switch also disconnects the output from the input during shutdown to minimize leakage current. When the IC is shut down, the output capacitor is discharged to a low voltage level by internal diodes. Other protection features include 1.1-A peak overcurrent protection (OCP) at each cycle, output overvoltage protection (OVP), thermal shutdown, and undervoltage lockout (UVLO).

With its 1.6-V minimum input voltage, the IC can be powered by two alkaline batteries, a single Li-ion battery, or 3.3-V and 5-V regulated supply. The output can be boosted up to 17 V. The TPS61093 is available in 2.5 mm × 2.5 mm VSON package with thermal pad.

Subscribe to Welllinkchips !
Your Name
* Email
Submit a request