0
TPS54388C-Q1
  • TPS54388C-Q1
  • TPS54388C-Q1

TPS54388C-Q1

ACTIVE

Automotive 2.95-V to 6-V, 3-A, 2-MHz synchronous buck converter

Texas Instruments TPS54388C-Q1 Product Info

1 April 2026 0

Parameters

Rating

Automotive

Topology

Buck

Iout (max) (A)

3

Vin (max) (V)

6

Vin (min) (V)

2.95

Vout (max) (V)

4.5

Vout (min) (V)

0.8

Features

Enable, Forced PWM, Frequency synchronization, Power good

Control mode

current mode

Operating temperature range (°C)

-40 to 125

Iq (typ) (A)

0.000515

Duty cycle (max) (%)

100

TI functional safety category

Functional Safety-Capable

Package

WQFN (RTE)-16-9 mm² 3 x 3

Features

  • AEC-Q100-qualified for automotive applications:
    • Temperature grade 1: –40°C to +125°C, TA
  • Functional Safety-Capable
  • Two 12-mΩ (typical) MOSFETs for high efficiency at 3-A loads
  • 200-kHz to 2-MHz switching frequency
  • 0.8 V ± 1% voltage reference over temperature (–40°C to +150°C)
  • Synchronizes to external clock
  • Adjustable slow start and sequencing
  • UV and OV power-good output
  • –40°C to +150°C operating junction temperature range
  • Thermally enhanced 3-mm × 3-mm 16-pin WQFN
  • Pin compatible to TPS54418
  • Newer product available: TPS62813-Q1, 6-V step-down converter in 2-mm x 3-mm QFN package with wettable flanks
  • AEC-Q100-qualified for automotive applications:
    • Temperature grade 1: –40°C to +125°C, TA
  • Functional Safety-Capable
  • Two 12-mΩ (typical) MOSFETs for high efficiency at 3-A loads
  • 200-kHz to 2-MHz switching frequency
  • 0.8 V ± 1% voltage reference over temperature (–40°C to +150°C)
  • Synchronizes to external clock
  • Adjustable slow start and sequencing
  • UV and OV power-good output
  • –40°C to +150°C operating junction temperature range
  • Thermally enhanced 3-mm × 3-mm 16-pin WQFN
  • Pin compatible to TPS54418
  • Newer product available: TPS62813-Q1, 6-V step-down converter in 2-mm x 3-mm QFN package with wettable flanks

Description

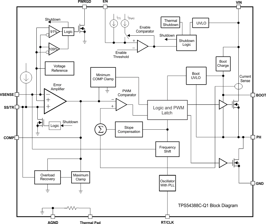
The TPS54388C-Q1 device is a full-featured 6-V, 3-A, synchronous step-down current-mode converter with two integrated MOSFETs.

The TPS54388C-Q1 device enables small designs by integrating the MOSFETs, implementing current-mode control to reduce external component count, reducing inductor size by enabling up to 2-MHz switching frequency, and minimizing the IC footprint with a small 3-mm × 3-mm thermally enhanced QFN package.

The TPS54388C-Q1 device provides accurate regulation for a variety of loads with an accurate ±1% voltage reference (Vref) over temperature.

The integrated 12-mΩ MOSFETs and 515-µA typical supply current maximize efficiency. Entering shutdown mode using the enable pin reduces shutdown supply current to 5.5 µA, typical.

The internal undervoltage lockout setting is at 2.45 V, but programming the threshold with a resistor network on the enable pin can increase the setting. The slow-start pin sets the output-voltage start-up ramp. An open-drain power-good signal indicates when the output is within 93% to 107% of its nominal voltage.

Frequency foldback and thermal shutdown protect the device during an overcurrent condition.

The TPS54388C-Q1 device is a full-featured 6-V, 3-A, synchronous step-down current-mode converter with two integrated MOSFETs.

The TPS54388C-Q1 device enables small designs by integrating the MOSFETs, implementing current-mode control to reduce external component count, reducing inductor size by enabling up to 2-MHz switching frequency, and minimizing the IC footprint with a small 3-mm × 3-mm thermally enhanced QFN package.

The TPS54388C-Q1 device provides accurate regulation for a variety of loads with an accurate ±1% voltage reference (Vref) over temperature.

The integrated 12-mΩ MOSFETs and 515-µA typical supply current maximize efficiency. Entering shutdown mode using the enable pin reduces shutdown supply current to 5.5 µA, typical.

The internal undervoltage lockout setting is at 2.45 V, but programming the threshold with a resistor network on the enable pin can increase the setting. The slow-start pin sets the output-voltage start-up ramp. An open-drain power-good signal indicates when the output is within 93% to 107% of its nominal voltage.

Frequency foldback and thermal shutdown protect the device during an overcurrent condition.

Subscribe to Welllinkchips !
Your Name
* Email
Submit a request