0
TPS23757
  • TPS23757
  • TPS23757

TPS23757

ACTIVE

Class 3 PoE PD with flyback/Forward DC-DC controller & 12V-57V Adapter Support

Texas Instruments TPS23757 Product Info

1 April 2026 0

Parameters

PoE standards supported

802.3at Type 1 (802.3af)

PD power level

13W

DC/DC control

PD and DC/DC

Vin (max) (V)

57

Vin (min) (V)

9.3

PoE current limit (min) (mA)

400

PoE inrush limit (mA) (typ) (A)

0.14

rDS(on) per FET (typ) (mΩ)

430

Features

Primary-side adapter priority, Second Gate Drive, Thermal shutdown

Fault response

Auto Retry

Operating temperature range (°C)

-40 to 125

Rating

Catalog

Package

TSSOP (PW)-20-41.6 mm² 6.5 x 6.4

Features

  • Powers up to 13 W (Input) PDs
  • Legacy and IEEE 802.3at Type 1 PDs
  • Optimized for Isolated DC/DC Converters
  • Supports High-Efficiency Topologies
  • Complete PoE Interface
  • Adapter ORing Support
  • Programmable Frequency with Synch.
  • Robust 100 V, 0.5 Ω Hotswap MOSFET
  • Pin Compatible with TPS23754/6
  • –40°C to 125°C Junction Temperature Range
  • Industry Standard TSSOP-20
  • Powers up to 13 W (Input) PDs
  • Legacy and IEEE 802.3at Type 1 PDs
  • Optimized for Isolated DC/DC Converters
  • Supports High-Efficiency Topologies
  • Complete PoE Interface
  • Adapter ORing Support
  • Programmable Frequency with Synch.
  • Robust 100 V, 0.5 Ω Hotswap MOSFET
  • Pin Compatible with TPS23754/6
  • –40°C to 125°C Junction Temperature Range
  • Industry Standard TSSOP-20

Description

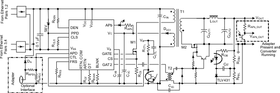
The TPS23757 is a combined Power over Ethernet (PoE) powered device (PD) interface and current-mode dc/dc controller optimized specifically for isolated converters. The PoE interface supports the IEEE 802.3at standard for a type 1 PD, which is equivalent to the 13W standard of IEEE 802.3-2008.

The TPS23757 supports a number of input voltage ORing options including highest voltage, external adapter preference, and PoE preference.

The TPS23757 has an output flag indicating if an external wall adapter is active when used in conjunction with ORing controls. The detection signature pin can also be used to force power from the PoE source off. Classification can be programmed to any of the defined types with a single resistor.

The dc/dc controller features two complementary gate drivers with programmable dead time. This simplifies design of highly-efficient flyback topologies or active-clamp forward or flyback converters. The second gate driver may be disabled if desired for single MOSFET topologies. The controller also features internal softstart, bootstrap startup source, current-mode compensation, and a 78% maximum duty cycle. A programmable and synchronizable oscillator allows design optimization for efficiency and eases use of the controller to upgrade existing power supply designs. Accurate programmable blanking, with a default period, simplifies the usual current- sense filter design trade-offs.

The TPS23757 has a 9 V converter startup, permitting operation with 12 V wall adapters.

The TPS23757 is a combined Power over Ethernet (PoE) powered device (PD) interface and current-mode dc/dc controller optimized specifically for isolated converters. The PoE interface supports the IEEE 802.3at standard for a type 1 PD, which is equivalent to the 13W standard of IEEE 802.3-2008.

The TPS23757 supports a number of input voltage ORing options including highest voltage, external adapter preference, and PoE preference.

The TPS23757 has an output flag indicating if an external wall adapter is active when used in conjunction with ORing controls. The detection signature pin can also be used to force power from the PoE source off. Classification can be programmed to any of the defined types with a single resistor.

The dc/dc controller features two complementary gate drivers with programmable dead time. This simplifies design of highly-efficient flyback topologies or active-clamp forward or flyback converters. The second gate driver may be disabled if desired for single MOSFET topologies. The controller also features internal softstart, bootstrap startup source, current-mode compensation, and a 78% maximum duty cycle. A programmable and synchronizable oscillator allows design optimization for efficiency and eases use of the controller to upgrade existing power supply designs. Accurate programmable blanking, with a default period, simplifies the usual current- sense filter design trade-offs.

The TPS23757 has a 9 V converter startup, permitting operation with 12 V wall adapters.

Subscribe to Welllinkchips !
Your Name
* Email
Submit a request