0
TPS22919-Q1
  • TPS22919-Q1
  • TPS22919-Q1

TPS22919-Q1

ACTIVE

1-ch, 5.5V, 1.5A, 90mΩ self-protected AEC Q100 qualified load switch with controlled rise time

Texas Instruments TPS22919-Q1 Product Info

1 April 2026 0

Parameters

Imax (A)

1.5

Vin (max) (V)

5.5

Vin (min) (V)

1.6

Number of channels

1

Features

Inrush current control, Quick output discharge, Short circuit protection, Thermal shutdown

Quiescent current (Iq) (typ) (µA)

8

Soft start

Fixed Rise Time

Rating

Automotive

Ron (typ) (mΩ)

90

Shutdown current (ISD) (typ) (µA)

0.002

Current limit type

Fixed

Function

Short circuit protection, Thermal shutdown

Operating temperature range (°C)

-40 to 125

Device type

Load switches

Package

SOT-SC70 (DCK)-6-4.2 mm² 2 x 2.1

Features

  • Qualified for automotive applications
  • AEC-Q100 qualified:
    • Device temperature grade 1: –40°C to 125°C ambient operating temperature range
  • Input operating voltage range (VIN):
    1.6 V to 5.5 V
  • Maximum continuous current (IMAX): 1.5 A
  • On-Resistance (RON):
    • 5-V VIN: 89 mΩ (typical)
    • 3.6-V VIN: 90 mΩ (typical)
    • 1.8-V VIN: 105 mΩ (typical)
  • Output short protection (ISC): 3 A (typical)
  • Low power consumption:
    • ON state (IQ): 8 µA (typical)
    • OFF state (ISD): 2 nA (typical)
  • Smart ON pin pull down (RPD):
    • ON ≥ VIH (ION): 100 nA (maximum)
    • ON ≤ VIL (RPD): 530 kΩ (typical)
  • Slow Turn ON timing to limit inrush current (tON):
    • 5.0 V Turn ON time (tON):
      1.95 ms at 3.2 mV/µs
    • 3.6 V Turn ON time (tON):
      1.75 ms at 2.7 mV/µs
    • 1.8 V Turn ON time (tON):
      1.5 ms at 1.8 mV/µs
  • Adjustable output discharge and fall time:
    • Internal QOD resistance = 24 Ω (typical)
  • Qualified for automotive applications
  • AEC-Q100 qualified:
    • Device temperature grade 1: –40°C to 125°C ambient operating temperature range
  • Input operating voltage range (VIN):
    1.6 V to 5.5 V
  • Maximum continuous current (IMAX): 1.5 A
  • On-Resistance (RON):
    • 5-V VIN: 89 mΩ (typical)
    • 3.6-V VIN: 90 mΩ (typical)
    • 1.8-V VIN: 105 mΩ (typical)
  • Output short protection (ISC): 3 A (typical)
  • Low power consumption:
    • ON state (IQ): 8 µA (typical)
    • OFF state (ISD): 2 nA (typical)
  • Smart ON pin pull down (RPD):
    • ON ≥ VIH (ION): 100 nA (maximum)
    • ON ≤ VIL (RPD): 530 kΩ (typical)
  • Slow Turn ON timing to limit inrush current (tON):
    • 5.0 V Turn ON time (tON):
      1.95 ms at 3.2 mV/µs
    • 3.6 V Turn ON time (tON):
      1.75 ms at 2.7 mV/µs
    • 1.8 V Turn ON time (tON):
      1.5 ms at 1.8 mV/µs
  • Adjustable output discharge and fall time:
    • Internal QOD resistance = 24 Ω (typical)

Description

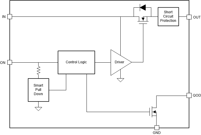
The TPS22919-Q1 device is a small, single channel load switch with controlled slew rate. The device contains an N-channel MOSFET that can operate over an input voltage range of 1.6 V to 5.5 V and can support a maximum continuous current of 1.5 A.

The switch ON state is controlled by a digital input that is capable of interfacing directly with low-voltage control signals. When power is first applied, a Smart Pull Down is used to keep the ON pin from floating until system sequencing is complete. Once the pin is deliberately driven High (>VIH), the Smart Pull Down will be disconnected to prevent unnecessary power loss.

The TPS22919-Q1 load switch is also self-protected, meaning that it protects against short circuit events on the output of the device. It also has thermal shutdown protection to prevent any damage from overheating.

TPS22919-Q1 is available in a standard SC-70 package characterized for operation over a junction temperature range of –40°C to 125°C.

The TPS22919-Q1 device is a small, single channel load switch with controlled slew rate. The device contains an N-channel MOSFET that can operate over an input voltage range of 1.6 V to 5.5 V and can support a maximum continuous current of 1.5 A.

The switch ON state is controlled by a digital input that is capable of interfacing directly with low-voltage control signals. When power is first applied, a Smart Pull Down is used to keep the ON pin from floating until system sequencing is complete. Once the pin is deliberately driven High (>VIH), the Smart Pull Down will be disconnected to prevent unnecessary power loss.

The TPS22919-Q1 load switch is also self-protected, meaning that it protects against short circuit events on the output of the device. It also has thermal shutdown protection to prevent any damage from overheating.

TPS22919-Q1 is available in a standard SC-70 package characterized for operation over a junction temperature range of –40°C to 125°C.

Subscribe to Welllinkchips !
Your Name
* Email
Submit a request