0
TPD12S016
  • TPD12S016
  • TPD12S016
  • TPD12S016

TPD12S016

ACTIVE

Value-line HDMI companion chip for Portable applications

Texas Instruments TPD12S016 Product Info

1 April 2026 0

Parameters

Type

HDMI Companion

Protocols

HDMI

Rating

Catalog

Number of channels

12

Supply voltage (V)

3.3, 5

Operating temperature range (°C)

-40 to 85

Package

TSSOP (PW)-24-49.92 mm² 7.8 x 6.4

Features

  • Conforms to HDMI Compliance Tests without any External Components
  • IEC 61000-4-2 ESD Protection
    • ±8-kV Contact Discharge
  • Supports HDMI 1.4 Data Rate
  • Matches Class D and Class C Pin Mapping
  • 8-Channel ESD Protection for Four Differential Pairs With Ultra-Low Differential Capacitance Matching (0.05 pF)
  • On-Chip Load Switch With 55-mA Current Limit at the HDMI 5V_OUT Pin
  • Auto-direction Sensing I2C Level Shifter with One-shot Circuit to Drive a Long HDMI Cable (750-pF Load)
  • Back-drive Protection on HDMI Connector Side Ports
  • Integrated Pullup and Pulldown Resistors per HDMI Specification
  • Space Saving 24-Pin RKT Package and 24-TSSOP Package
  • Conforms to HDMI Compliance Tests without any External Components
  • IEC 61000-4-2 ESD Protection
    • ±8-kV Contact Discharge
  • Supports HDMI 1.4 Data Rate
  • Matches Class D and Class C Pin Mapping
  • 8-Channel ESD Protection for Four Differential Pairs With Ultra-Low Differential Capacitance Matching (0.05 pF)
  • On-Chip Load Switch With 55-mA Current Limit at the HDMI 5V_OUT Pin
  • Auto-direction Sensing I2C Level Shifter with One-shot Circuit to Drive a Long HDMI Cable (750-pF Load)
  • Back-drive Protection on HDMI Connector Side Ports
  • Integrated Pullup and Pulldown Resistors per HDMI Specification
  • Space Saving 24-Pin RKT Package and 24-TSSOP Package

Description

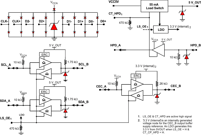
The TPD12S016 is a single-chip High Definition Multimedia Interface (HDMI) device with auto-direction sensing I2C voltage level shift buffers, a load switch, and integrated low capacitance high-speed electrostatic discharge (ESD) transient voltage suppression (TVS) protection diodes. A 55-mA current limited 5-V output (5V_OUT) sources the HDMI power line. The control of 5V_OUT and the hot plug detect (HPD) circuitry is independent of the LS_OE control signal, and is controlled by the CT_HPD pin, which enables the detection scheme (5V_OUT and HPD) to be active before enabling the HDMI link. The SDA, SCL, and CEC lines pull up to VCCA on the A side. On the B side, the CEC_B pin pulls up to an internal 3.3-V supply rail, SCL_B and SDA_B each pull up to the 5-V rail (5V_OUT). The SCL and SDA pins meet the I2C specification and drive up to 750 pF capacitive loads, exceeding the HDMI 1.4 specifications. The HPD_B port has a glitch filter to avoid false detection due to plug bouncing during the HDMI connector insertion. TPD12S016 offers reverse current blocking at the 5V_OUT pin. SCL_B, SDA_B, CEC_B pins also feature reverse-current blocking when the system is powered off.

The TPD12S016 is a single-chip High Definition Multimedia Interface (HDMI) device with auto-direction sensing I2C voltage level shift buffers, a load switch, and integrated low capacitance high-speed electrostatic discharge (ESD) transient voltage suppression (TVS) protection diodes. A 55-mA current limited 5-V output (5V_OUT) sources the HDMI power line. The control of 5V_OUT and the hot plug detect (HPD) circuitry is independent of the LS_OE control signal, and is controlled by the CT_HPD pin, which enables the detection scheme (5V_OUT and HPD) to be active before enabling the HDMI link. The SDA, SCL, and CEC lines pull up to VCCA on the A side. On the B side, the CEC_B pin pulls up to an internal 3.3-V supply rail, SCL_B and SDA_B each pull up to the 5-V rail (5V_OUT). The SCL and SDA pins meet the I2C specification and drive up to 750 pF capacitive loads, exceeding the HDMI 1.4 specifications. The HPD_B port has a glitch filter to avoid false detection due to plug bouncing during the HDMI connector insertion. TPD12S016 offers reverse current blocking at the 5V_OUT pin. SCL_B, SDA_B, CEC_B pins also feature reverse-current blocking when the system is powered off.

Subscribe to Welllinkchips !
Your Name
* Email
Submit a request