0
TLIN2441-Q1
  • TLIN2441-Q1
  • TLIN2441-Q1
  • TLIN2441-Q1
  • TLIN2441-Q1
  • TLIN2441-Q1
  • TLIN2441-Q1

TLIN2441-Q1

ACTIVE

Automotive local interconnect network transceiver with integrated voltage regulator and watchdog

Texas Instruments TLIN2441-Q1 Product Info

1 April 2026 0

Parameters

Type

General-purpose

Protocols

LIN

Number of channels

1

Signaling rate (max) (Mbps)

0.1

Supply voltage (V)

5 to 36

Bus fault voltage (V)

-58 to 58

Iout (max) (mA)

70

Regulated outputs (#)

1

Step-down DC/DC converter

0

LDO

1

LDO Vout (typ) (V)

5

Watchdog type

Integrated, Timeout, Window

Low-power mode

Selective Wake, Sleep, Standby

Rating

Automotive

Package

VSON (DMT)-14-13.5 mm² 4.5 x 3

Features

  • AEC-Q100 : Qualified for automotive applications
    • Temperature grade 1: –40°C To 125°C TA
  • Local interconnect network (LIN) physical layer specification ISO/DIS 17987–4 compliant and conforms to SAE J2602 recommended practice for LIN (See SLLA494)
  • Supports 12-V applications and 24 V applications
  • Integrated watchdog supervisor configurable by pin or serial peripheral interface SPI
  • Wide operating ranges
    • 5.5 V to 36 V supply voltage
    • ±58 V LIN bus fault protection
    • LDO output supporting 3.3 V ( TLIN24413-Q1) or 5 V ( TLIN24415-Q1)
    • Sleep mode: Ultra-low current consumption allows wake-up event from:
      • LIN bus
      • Local wake up through EN
      • Local wake up through WAKE
    • Power-up and down glitch-free operation
  • Protection features:
    • ESD protection, VSUP under-voltage protection
    • TXD dominant time out (DTO) protection, Thermal shutdown
    • Unpowered node or ground disconnection fail-safe at system level
  • VCC sources 70 mA with 24 VSUP at 85°C
  • Available in Leadless VSON (14) package with improved automated optical inspection (AOI) capability
  • AEC-Q100 : Qualified for automotive applications
    • Temperature grade 1: –40°C To 125°C TA
  • Local interconnect network (LIN) physical layer specification ISO/DIS 17987–4 compliant and conforms to SAE J2602 recommended practice for LIN (See SLLA494)
  • Supports 12-V applications and 24 V applications
  • Integrated watchdog supervisor configurable by pin or serial peripheral interface SPI
  • Wide operating ranges
    • 5.5 V to 36 V supply voltage
    • ±58 V LIN bus fault protection
    • LDO output supporting 3.3 V ( TLIN24413-Q1) or 5 V ( TLIN24415-Q1)
    • Sleep mode: Ultra-low current consumption allows wake-up event from:
      • LIN bus
      • Local wake up through EN
      • Local wake up through WAKE
    • Power-up and down glitch-free operation
  • Protection features:
    • ESD protection, VSUP under-voltage protection
    • TXD dominant time out (DTO) protection, Thermal shutdown
    • Unpowered node or ground disconnection fail-safe at system level
  • VCC sources 70 mA with 24 VSUP at 85°C
  • Available in Leadless VSON (14) package with improved automated optical inspection (AOI) capability

Description

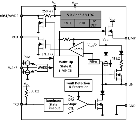
The TLIN2441-Q1 is a local interconnect network (LIN) physical layer transceiver, compliant to LIN 2.2A and ISO/DIS 17987–4 standards, with an integrated low dropout (LDO) voltage regulator and watchdog. The TLIN2441-Q1 watchdog can operate in window or timeout mode and can be controlled by pins or SPI. The Pin or SPI control is established at power up by the state of pin 9 (that is, High, Z-State, Low).

LIN is a single-wire bidirectional bus typically used for low speed in-vehicle networks using data rates up to 20 kbps. The LIN receiver supports data rates up to 100 kbps for end-of-line programming. The TLIN2441-Q1 converts the LIN protocol data stream on the TXD input into a LIN bus signal. The receiver converts the data stream to logic-level signals that are sent to the microprocessor through the open-drain RXD pin. The TLIN2441-Q1 reduces system complexity by providing a 3.3 V or 5 V rail with up to 70 mA of current to power microprocessors, sensors or other devices. The TLIN2441-Q1 has an optimized current-limited wave-shaping driver which reduces electromagnetic emissions (EME).

The TLIN2441-Q1 is a local interconnect network (LIN) physical layer transceiver, compliant to LIN 2.2A and ISO/DIS 17987–4 standards, with an integrated low dropout (LDO) voltage regulator and watchdog. The TLIN2441-Q1 watchdog can operate in window or timeout mode and can be controlled by pins or SPI. The Pin or SPI control is established at power up by the state of pin 9 (that is, High, Z-State, Low).

LIN is a single-wire bidirectional bus typically used for low speed in-vehicle networks using data rates up to 20 kbps. The LIN receiver supports data rates up to 100 kbps for end-of-line programming. The TLIN2441-Q1 converts the LIN protocol data stream on the TXD input into a LIN bus signal. The receiver converts the data stream to logic-level signals that are sent to the microprocessor through the open-drain RXD pin. The TLIN2441-Q1 reduces system complexity by providing a 3.3 V or 5 V rail with up to 70 mA of current to power microprocessors, sensors or other devices. The TLIN2441-Q1 has an optimized current-limited wave-shaping driver which reduces electromagnetic emissions (EME).

Subscribe to Welllinkchips !
Your Name
* Email
Submit a request