0
TCAN1057AEV-Q1
  • TCAN1057AEV-Q1
  • TCAN1057AEV-Q1
  • TCAN1057AEV-Q1

TCAN1057AEV-Q1

ACTIVE

Automotive enhanced Grade 0 CAN transceiver with silent mode

Texas Instruments TCAN1057AEV-Q1 Product Info

1 April 2026 0

Parameters

Protocols

CAN, CAN FD

Number of channels

1

Supply voltage (V)

4.5 to 5.5

Bus fault voltage (V)

-58 to 58

Signaling rate (max) (Mbps)

8

Rating

Automotive

Package

SOIC (D)-8-29.4 mm² 4.9 x 6

Features

  • AEC-Q100 (Grade 0) Qualified for automotive applications

  • Meets the requirements of ISO 11898-2:2016 physical layer standard
  • Functional Safety-Capable
  • Support of classical CAN and optimized CAN FD performance at 2, 5, and 8 Mbps
    • Short and symmetrical propagation delays for enhanced timing margin
  • I/O voltage range supports 1.7 V to 5.5 V
  • Support for 12-V and 24-V battery applications
  • Receiver common mode input voltage: ±12 V
  • Protection features:
    • Bus fault protection: ±58 V
    • Undervoltage protection
    • TXD-dominant time-out (DTO)
      • Data rates down to 9.2 kbps
    • Thermal-shutdown protection (TSD)
  • Operating modes:
    • Normal mode
    • Silent mode
  • Optimized behavior when unpowered
    • Bus and logic pins are high impedance (no load to operating bus or application)
    • Hot-plug capable: power up/power down glitch free operation on bus and RXD output
  • Available in SOIC (8) package
  • AEC-Q100 (Grade 0) Qualified for automotive applications

  • Meets the requirements of ISO 11898-2:2016 physical layer standard
  • Functional Safety-Capable
  • Support of classical CAN and optimized CAN FD performance at 2, 5, and 8 Mbps
    • Short and symmetrical propagation delays for enhanced timing margin
  • I/O voltage range supports 1.7 V to 5.5 V
  • Support for 12-V and 24-V battery applications
  • Receiver common mode input voltage: ±12 V
  • Protection features:
    • Bus fault protection: ±58 V
    • Undervoltage protection
    • TXD-dominant time-out (DTO)
      • Data rates down to 9.2 kbps
    • Thermal-shutdown protection (TSD)
  • Operating modes:
    • Normal mode
    • Silent mode
  • Optimized behavior when unpowered
    • Bus and logic pins are high impedance (no load to operating bus or application)
    • Hot-plug capable: power up/power down glitch free operation on bus and RXD output
  • Available in SOIC (8) package

Description

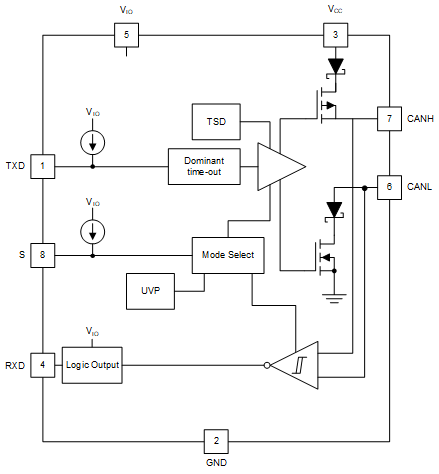
The TCAN1057AEV-Q1 is a high speed controller area network (CAN) transceiver that meets the physical layer requirements of the ISO 11898-2:2016 high-speed CAN specification.

The transceiver has a certified electromagnetic compatibility (EMC) operation making it an ideal choice for classical CAN and CAN FD networks up to 5 megabits per second (Mbps). Simpler networks can achieve up to 8 Mbps with this device. The transceiver supports two modes of operation: normal mode and silent mode. The transceiver also includes many protection and diagnostic features including thermal shutdown (TSD), TXD-dominant timeout (DTO), and bus fault protection up to ±58 V. The device has defined fail-safe behavior in supply under-voltage or floating pin scenarios.

The transceiver features an integrated level shifter on the VIO pin, which supplies internal logic-level translation for interfacing the transceiver I/Os directly to 1.8-V, 2.5-V, 3.3-V, or 5-V logic level.

The TCAN1057AEV-Q1 is a high speed controller area network (CAN) transceiver that meets the physical layer requirements of the ISO 11898-2:2016 high-speed CAN specification.

The transceiver has a certified electromagnetic compatibility (EMC) operation making it an ideal choice for classical CAN and CAN FD networks up to 5 megabits per second (Mbps). Simpler networks can achieve up to 8 Mbps with this device. The transceiver supports two modes of operation: normal mode and silent mode. The transceiver also includes many protection and diagnostic features including thermal shutdown (TSD), TXD-dominant timeout (DTO), and bus fault protection up to ±58 V. The device has defined fail-safe behavior in supply under-voltage or floating pin scenarios.

The transceiver features an integrated level shifter on the VIO pin, which supplies internal logic-level translation for interfacing the transceiver I/Os directly to 1.8-V, 2.5-V, 3.3-V, or 5-V logic level.

Subscribe to Welllinkchips !
Your Name
* Email
Submit a request